ROHM Semiconductor Stroboskop-Ladesteuerungs-ICs der Power-LSI-Baureihe

Die Stroboskop-Ladesteuerungs-ICs der Power-LSI-Baureihe von ROHM Semiconductor sind selbstoszillierende Schaltregler, die einen Transformator implementieren. Die LSI-Baureihe verfügt über einen integrierten IGBT-Treiber und verschiedene Schutzschaltungen (TSD, UVLO, SDP). Die Stroboskop-Ladesteuerungs-ICs der Power-LSI-Baureihe bieten hocheffiziente Applikationen zum Laden von Kondensatoren in Sets mit mehreren Stroboskopen.

Merkmale

  • Integrierter 48-V-DMOS mit niedriger Spannung
  • Einstellbarer primärseitiger Spitzenstrom des Transformators über RADJ-Pin
  • Umschaltung der Ladesteuerung mit dem START-Pin
  • Enthält eine hochpräzise Schaltung zur Erkennung der vollen Ladespannung und einen Ausgangs-Pin
  • Verschiedene integrierte Schutzschaltungen (TSD, UVLO, SDP)
  • Eingebauter IGBT-Treiber
  • 3,0 mm × 2,0 mm × 0,6 mm VSON010X3020

Applikationen

  • Digitale Fotokameras
  • Handy

Technische Daten

  • 48-V- SW-Pin-Eingangsbereich
  • 0,5 A±20 % SW-Pin-Spitzenstrom
  • 1,0 V±1,1 % Erkennung der vollen DC-Ladespannung
  • 1,0 V-1,1 % bis 1,35 % Erkennung der vollen Ladespannung mit AC 200 nsec
  • 1,0 V-1,1 % bis 1,6 % Erkennung der vollen Ladespannung mit AC 100 nsec
  • Vth(START,IGBT_AN) 0,6 V bis 1,5 V

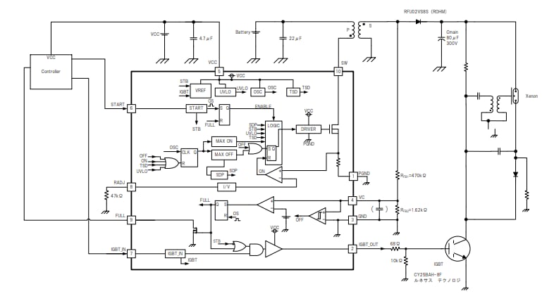
Applikations-Schaltung

Applikations-Schaltungsdiagramm - ROHM Semiconductor Stroboskop-Ladesteuerungs-ICs der Power-LSI-Baureihe

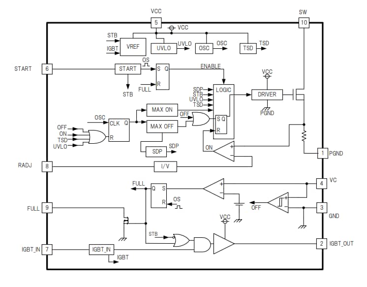
Blockdiagramm

Blockdiagramm - ROHM Semiconductor Stroboskop-Ladesteuerungs-ICs der Power-LSI-Baureihe
Veröffentlichungsdatum: 2022-04-12 | Aktualisiert: 2022-04-25