Analog Devices Inc. LTC3118 DC/DC-Auf-/Abwärtswandler

Linear Technology/Analog Devices LTC3118 DC/DC-Auf-/Abwärtswandler verfügen über einen Dual-Eingang und einen großen Spannungsbereich. Die Wandler bieten eine intelligente, integrierte, verlustarme PowerPath™-Steuerung und eine einzigartige Leistungsschalter-Architektur. Die rauscharme Strommodusarchitektur mit einer festen 1,2-MHz-Pulsweitenmodulation sorgt für einen effizienten Betrieb von der Eingangsquelle zu einer programmierbaren Ausgangsspannung. Durch die flexible Spannungsfähigkeit von bis zu 18 V und den Spannungsabstand eignet sich der LTC3118 hervorragend für eine große Auswahl von Applikationen und Stromquellen. 

Die Merkmale des LTC3118 umfassen einen Abschaltstrom von 2 μA, eine Kurzschluss-Sicherung und einen thermischen Überlastschutz. Der Wandler ist in einem thermisch verbesserten 24-Pin-QFN- und 28-Pin-TSSOP-Gehäuse von 4 mm x 5 mm verfügbar.

Merkmale

  • Integrierter PowerPath™ Plus DC/DC-Auf-/Abwärtswandler mit Dual-Eingang und hohem Wirkungsgrad
  • Idealdioden- oder Prioritäts-VIN-Auswahlmodi
  • VIN1- und VIN2-Bereich: 2,2 V bis 18 V
  • VOUT-Bereich: 2 V bis 18 V
  • VIN kann entweder größer, kleiner als oder gleich der VOUT sein
  • Erzeugt 5 V bei 2 A für VIN > 6 V
  • 1,2 MHz rauscharmer Festfrequenz-Betrieb
  • Strommodusregelung
  • Alle internen n-Kanal-MOSFETs
  • Pin-wählbarer PWM- oder Burst Mode®-Betrieb
  • Präzise, unabhängige RUN-Pin-Schwellenwerte
  • Bis zu 94 % Wirkungsgrad
  • VIN- und VOUT-Power-Good-Anzeigen
  • IQ von 50 µA im Schlaf-, 2 µA im Abschalt-Modus
  • 24-Pin-QFN- oder 28-Pin-TSSOP-Gehäuse

Applikationen

  • Systeme mit mehreren Eingangsquellen
  • Notstromversorgungssysteme
  • Wandadapter oder Lithium-Ionen-Eingang bis 5 VOUT
  • Batterie- oder Superkondensator-Eingang für Reservestrom
  • Ersetzen Dioden-OR-Designs mit höherem Wirkungsgrad, höherer Flexibilität und Leistungsfähigkeit

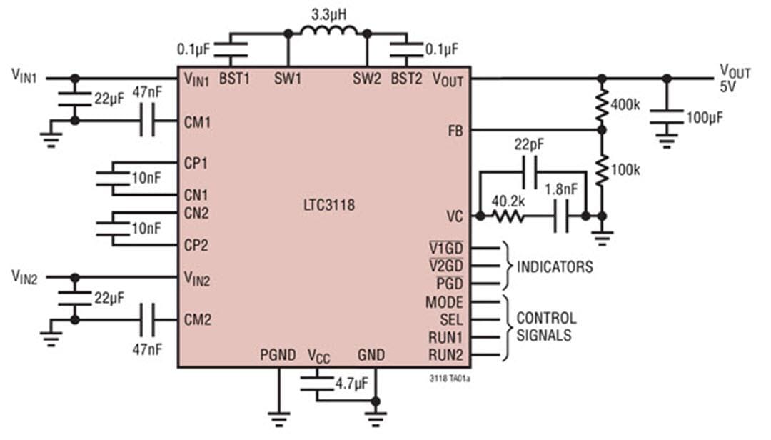
Typische Applikations-Schaltung

Applikations-Schaltungsdiagramm - Analog Devices Inc. LTC3118 DC/DC-Auf-/Abwärtswandler
Veröffentlichungsdatum: 2017-04-25 | Aktualisiert: 2022-03-11