Texas Instruments BQ24616 Batterie-Management

Texas Instruments BQ24616integrierte Li-Ion/Li-Polymer-Schaltermodus-Batterielade-Managementbietet akkurate Genauigkeit bei Ladestrom und Spannungsregulierung, Ladevorbereitung, Beendigung, Adapterstromregulierung und Ladestatuskontrolle. TI BQ24616 Batterieladegeräte bieten einen 600kHz NMOS-NMOS synchronen Abwärtswandler und bis zu 10A Lade- und Adapterstrom. TI BQ24616 Batterie-Management-Geräte sind ideal für den Einbau in Netbooks, Mobiltelefone und andere mobile Internetgeräte.

Merkmale
  • Batterie-Thermistor für Ladegerät, das den JEITA (Japan Electronic Information Technology Association)-Bestimmungen entspricht
  • 600kHz NMOS-NMOS Synchronwandler
  • Einzelladehalter für Li-Ion oder Li-Polymer
  • 5-28V VCC Eingangsspannung bei Betrieb, unterstützt 1-6 Batteriezellen
  • Bis zu 10A Lade- und Adapterstrom
  • Sehr präzise Spannungs- und Stromregulierung
    • ±0,5% Ladespannungsgenauigkeit
    • ±3% Ladespannungsgenauigkeit
    • ±3% Ladespannungsgenauigkeit
  • Integrierung
    • Automatische Systemstromwahl von Adapter oder Batterie
    • Interne Schleifen-Kompensation
    • Interner Soft-Start
    • Dynamisches Energiemanagement
  • Sicherungsschutz
    • Input-Überspannungsschutz
    • Batterieerkennung
    • Umgekehrter Input-FET-Schutz
    • Programmierbarer Sicherheits-Timer
    • Überstromladeschutz
Anwendungsbereiche
  • Netbook, mobile Internetgeräte und Ultra-Mobile-PC
  • Gewerbliche und medizinische Ausstattung
  • Personal Digital Assistant (PDA)
  • Handheld-Terminals
  • Tragbare Ausrüstung
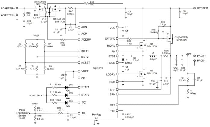
Anwendungsspezifischer Schaltkreis
  • Texas Instruments
  • Power|Semiconductors|Integrated Circuits|IC-Power Management
Veröffentlichungsdatum: 2011-03-14 | Aktualisiert: 2022-03-11