Texas Instruments UCC28780 Flyback-Controller mit spannungslosem Schalten
Der Texas Instruments UCC28780 Flyback-Controller mit spannungslosem Schalten ist ein Hochfrequenz-Flyback-Controller mit aktiver Klemme, der AC/DC-Netzteile mit hoher Dichte ermöglicht. Diese Netzteile erfüllen die strengen globalen Effizienzvorgaben wie z. B. DoE Stufe VI und EU CoC V5 Tier-2. Benutzerprogrammierbare erweiterte Regelschema-Funktionen ermöglichen eine Optimierung der Leistungsfähigkeit für sowohl Silizium- (Si) als auch Gallium-Nitrid-Leistungs-FETs (GaN). Der direkte Betrieb mit Schaltbauteilen, die Treiber und GaN-FETs kombinieren, wird zusätzlich mit Logikpegel-Gate-Signalen und Freigabeausgängen verbessert.Mithilfe fortschrittlicher Selbstoptimierungsverfahren, adaptiver Totzeit-Optimierung und eines Regelschemas mit variabler Schaltfrequenz wird das spannungslose Schalten (Zero Voltage Switching, ZVS) über einen großen Betriebsbereich erreicht. Durch eine adaptive Multimodus-Steuerung, die den Betriebsmodus auf Grundlage der Ein- und Ausgangsbedingungen anpasst, ermöglicht der UCC28780 einen hohen Wirkungsgrad bei reduziertem hörbarem Rauschen. Mit einer variablen Schaltfrequenz von bis zu 1 MHz und einem genau programmierbaren Überlastschutz, der für eine gleichmäßige Leistung für das thermische Design über einen großen Netzbereich sorgt, kann die Größe von passiven Bauelementen weiter reduziert und eine hohe Leistungsdichte erreicht werden.
Merkmale
- Vollständig und teilweise spannungsloses Schalten (ZVS) von primären FETs mit adaptiver Steuerung
- Programmierbares Timing für externe Si- oder GaN-FETs
- Hohe Schaltfrequenz von bis zu 1 MHz
- Programmierbarer adaptiver Burst-Steuerungs- und Standby-Modus für einen Wirkungsgrad bei niedriger Last mit niedriger Ausgangswelligkeit und Reduzierung von hörbarem Rauschen
- Spannungsabfallerkennung ohne direkte Messung der Leitung
- Genau programmierbarer Überlastungsschutz (OPP) zur Unterstützung des Spitzenleistungsmodus
- Fehlerschutzfunktionen: Übertemperatur, Ausgangs-Überspannung, Ausgangs-Kurzschluss, Überstrom und Pin-Fehler
- Direkte Schnittstelle mit Optokoppler-basierter Rückkoppelung ermöglicht eine dynamisch skalierbare Ausgangsspannung
- Interner Sanftanlauf
- NTC-Thermistor-Schnittstelle mit externer Freigabe
Applikationen
- AC/DC-Adapter mit hoher Dichte für Notebooks, Tablets, Fernseher, Set-Top-Box und Drucker
- USB-Power-Delivery-, Direkt- und Handy-Schnellladegeräte
- AC/DC- oder DC/DC-Hilfsspannungsversorgung
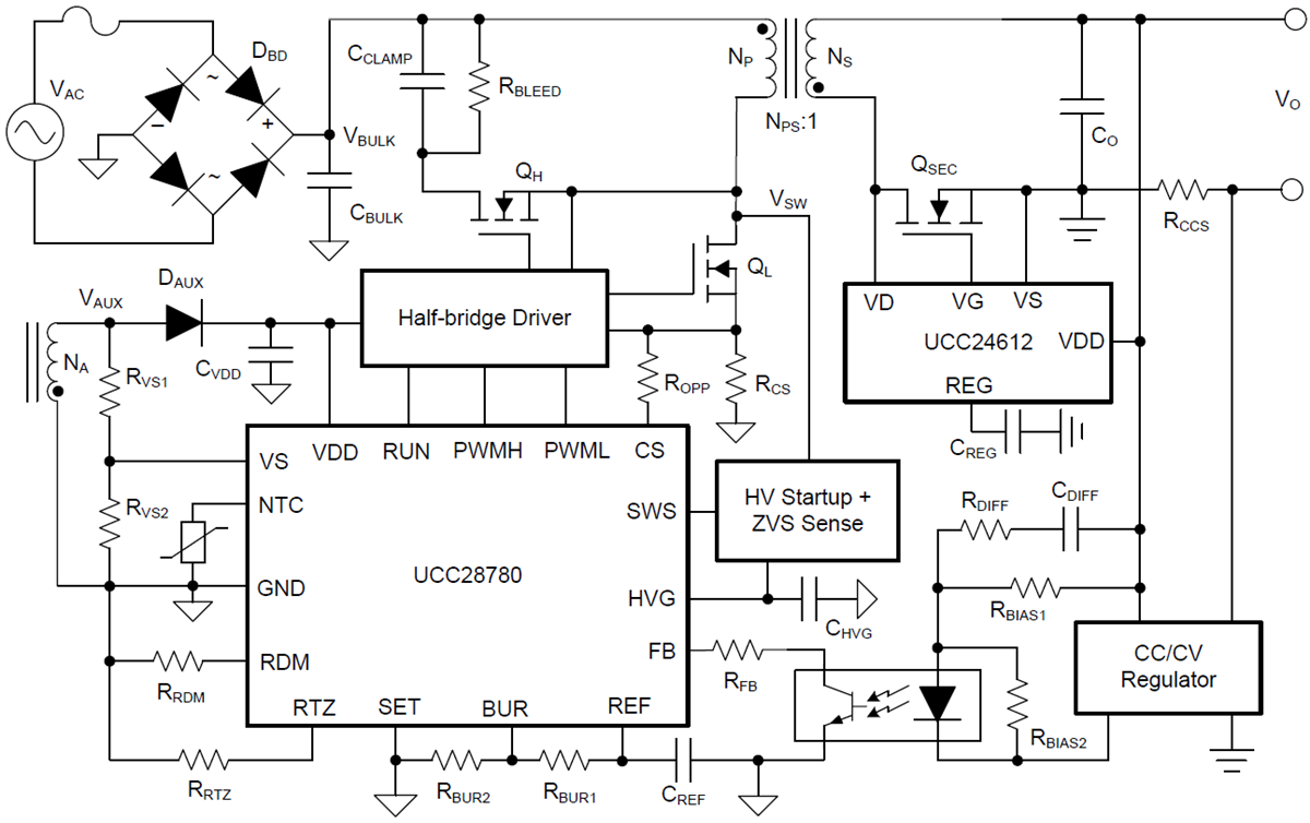
Vereinfachter Schaltplan
