Texas Instruments UCC28056 Leistungsstarker PFC-Controller
Texas Instruments UCC28056 Leistungsstarke 6-Pin-PFC-Controller bieten eine innovative Mischmodus-Methode, die von den PFC-Aufwärtsstufen des Bauteils abgeleitet werden. Die Mischmodus-Methode arbeitet im Übergangsmodus (TM) bei Volllast und geht bei reduzierter Last reibungslos in den diskontinuierlichen Leitungsmodus (DCM) über, was zu einer automatischen Verringerung der Schaltfrequenz führt. Das Bauteil verbessert die Leistungsfähigkeit bei geringer Last und enthält einen Aufwärtsmodusbetrieb, der das Ausschalten der PFC überflüssig macht und somit Systemen das Einhalten von anspruchsvollen Energiestandards ermöglicht. Darüber hinaus sorgt der UCC28056 für einen sinusförmigen Eingangsstrom mit geringer Verzerrung, während gleichzeitig dank der Aufwärtsregelung der PFC-Leistungsstufe auf eine Leistung von 300 W, die PFC eingeschaltet bleibt. In Kombination mit dem UCC256301 LLC-Controller wird die Notwendigkeit für einen Hilfs-Sperrwandler beseitigt. Der UCC28056 bietet eine sofortige Einschaltfunktion und beschränkt die Anzahl externer Komponenten auf ein Minimum.Merkmale
- Niedrige Eingangsstromverzerrung und nahezu einheitlicher Leistungsfaktor bis zu 10 % Last
- Ermöglicht die Einhaltung von IEC1000-3-2
- Sehr geringe Nulllast-Eingangsleistung (25 mW bei 115 Vac, 40 mW bei 230 Vac)
- Hervorragender Wirkungsgrad über den Lastbereich
- Ermöglicht
- Ermöglicht die Einhaltung der Ökostrom-Standards ohne Deaktivierung der PFC
- EuP Lot 6 Tier 2, CoC Ver. 5 Tier 2, Energy Star für Computer Ver. 6.1, DOE Stufe VI
- Sehr leises Ausgangsrauschen
- Verbesserte EA, reagiert schnell auf Lastschritte ohne Beeinträchtigung der Eingangsstromverzerrung
- Synchronisiertes Valley-Einschalten erfordert keine zweite Wicklung auf der Aufwärtsinduktivität
- Vom Benutzer einstellbare Valley-Verzögerung
- Geringer Stromverbrauch beim Einschalten (<46 µA)
- Großer VCC-Bereich von 8,5 V bis 34 V
- Zyklus-für-Zyklus-Strombegrenzung
- Aufwärts-Modus mit sanften Eingangs- und Ausgangs-Zeiträumen
- Zweiter unabhängiger Ausgangsspannungsschutz
- Integrierter Übertemperaturschutz
Applikationen
- Desktop-Computer
- Digitales TV
- Spiele
- Set-Top-Box
- AC-Adapter-Frontend
- LED-Treiber und Leuchten
- Einstiegs- und Web-Server
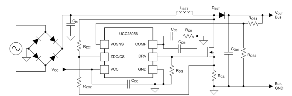
Blockdiagramm
Veröffentlichungsdatum: 2018-06-08
| Aktualisiert: 2023-02-03
