Texas Instruments UCC27511 High-Speed, Low-Side Gate Driver

Texas Instruments UCC27511 high-speed, low-side gate driver is capable of effectively driving MOSFET and IGBT power switches. TI UCC27511 uses a design that inherently minimizes shoot-through current, making it capable of sourcing and sinking high, peak-current pulses into capacitive loads that offer rail-to-rail drive capability and extremely small propagation delay (typically 13ns). UCC27511 provides 4A source, 8A sink (asymmetrical drive) peak-drive current capability. Strong sink capability in asymmetrical drive boosts against parasitic, Miller turn-on effect. This TI high-speed, low-side gate driver operates over a wide VDD range of 4.5V to 18V and a wide temperature range of -40°C to 140°C. It is ideal for use in switch-mode power supplies, DC-to-DC converters, and more.

Features

  • Low-Cost, Gate-Driver Device Offering Superior Replacement of NPN and PNP Discrete Solutions
  • 4A Peak Source and 8A Peak Sink Asymmetrical Drive
  • Strong Sink Current Offers Enhanced Immunity Against Miller Turn On
  • Split Output Configuration (allows easy and independent adjustment of turn-on and turn-off speeds)
  • Fast Propagation Delays (13ns typical)
  • Fast Rise and Fall Times (9ns and 7ns typical)
  • 4.5V to 18V Single Supply Range
  • Outputs Held Low During VDD UVLO (ensures glitch-free operation at power-up and power-down)
  • TTL and CMOS Compatible Input Logic Threshold, (independent of supply voltage)
  • Hysteretic Logic Thresholds for High Noise Immunity
  • Dual Input Design (choice of an inverting (IN- pin) or non-inverting (IN+ pin) driver configuration)
    • Unused Input Pin can be Used for Enable or Disable Function
  • Output Held Low when Input Pins are Floating
  • Input Pin Absolute Maximum Voltage Levels Not Restricted by VDD Pin Bias Supply Voltage
  • Operating Temperature Range of -40°C to 140°C

Applications

  • Switch Mode Power Supplies
  • DC-to-DC Converters
  • Companion Gate Driver Devices for Digital Power Controllers
  • Solar Power, Motor Control, UPS
  • Gate Driver for Emerging Wide Band-Gap Power Devices (such as GaN)

Functional Block Diagram

Block Diagram - Texas Instruments UCC27511 High-Speed, Low-Side Gate Driver

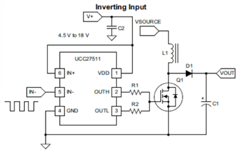
Typical Application Circuit

TI Reference Designs Library

TI Reference Designs - Texas Instruments UCC27511 High-Speed, Low-Side Gate Driver
Veröffentlichungsdatum: 2012-04-25 | Aktualisiert: 2022-03-11