Texas Instruments TPS7A80 Low-Dropout-Linearregler (LDOs)

Texas Instruments TPS7A80 Low-Dropout-Linearregler (LDOs) bieten eine sehr hohe Störspannungsunterdrückung (PSRR) am Ausgang. Diese LDO-Regler verwenden einen fortschrittlichen BiCMOS-Prozess und ein PMOSFET-Durchlassbauteil, um ein sehr niedriges Rauschen, hervorragendes Einschwingverhalten sowie PSRR zu erzielen. Die TPS7A80-Familie ist stabil mit einem 4,7µF-Keramikkondensator und verwendet eine präzise Spannungsreferenz und Rückkopplungsschleife, um im Extremfall eine Abweichung von nur 3 % der gesamten Ladungs-, Leitungs-, Prozess- und Temperaturwerte zu erzielen. Diese Bauteile sind für einen Temperaturbereich von –40 °C bis +125 °C ausgelegt und sind in einem VSON-8-Gehäuse mit Wärme-Pad von 3 mm × 3 mm verfügbar.

Merkmale

  • 1A-Low-Dropout-Regler mit Aktivierung
  • Einstellbare Ausgangsspannungen: 0,8 V bis 6 V
  • Feste Ausgangsspannungen: 0,8 V bis 6 V
  • Hohe Breitband-PSSR
    • 63 dB bei 1 kHz
    • 57dB bei 100kHz
    • 38 dB bei 1 MHz
  • Rauscharm: (14 × VOUT) µVRMS typisch (100 Hz bis 100 kHz)
  • Stabil mit einem 4,7µF-Keramik-Kondensator
  • Hervorragendes Leistungs-/Leitungs-, Einschwingverhalten
  • 3 % Genauigkeit insgesamt (in Bezug auf Last/Leitung/Temperatur)
  • Übertemperatur- und Überstromschutz
  • Sehr geringer Ausfall: 170 mV bei 1 A (typisch)
  • VSON-8-DRB-Gehäuse von 3 mm x 3 mm

Applikationen

  • Telekommunikationsinfrastruktur
  • Audio
  • Hochgeschwindigkeits-I/F (PLL/VCO)

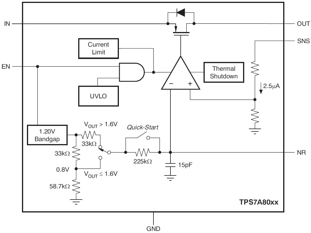
Funktionale Blockdiagramme

Veröffentlichungsdatum: 2018-04-02 | Aktualisiert: 2022-11-17