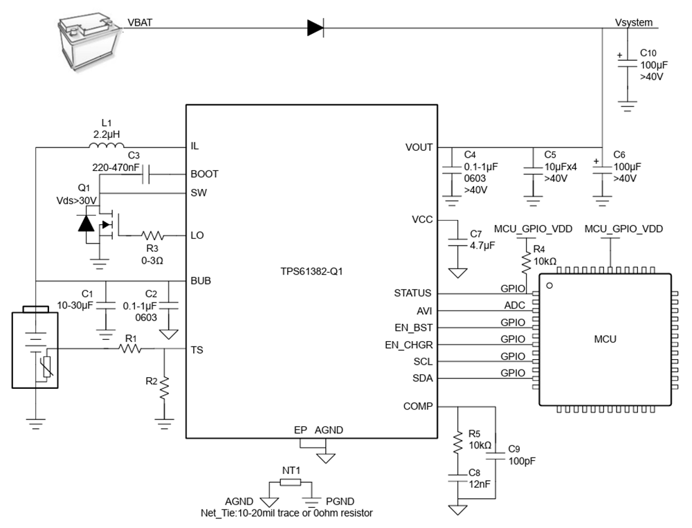
Texas Instruments TPS61382-Q1 Aufwärtswandler mit 400 kHz, 40 V, 15 A
Der Aufwärtswandler mit 400 kHz, 40 V, 15 A TPS61382-Q1 von Texas Instruments ist ein bidirektionaler Aufwärtswandler / ein bidirektionales Buck-Ladegerät für Fahrzeuganwendungen mit einer Funktion zur Erkennung des Batteriezustands. Das Bauteil ist für Notstromversorgungen wie die TBOX geeignet. Der Wandler unterstützt eine absolute maximale Spannung von bis zu 40 V am VOUT-Pin, um Lastabwürfen standzuhalten. Außerdem unterstützt er den Anschluss an eine Fahrzeugbatterie mit 12 V. Das Bauteil TPS61382-Q1 integriert ein über die I2C-Schnittstelle konfigurierbares Buck/LDO-Ladegerät, das NiMH-, Li-Ion-, LiFePO4-Akkus und Superkondensatoren unterstützt.Das Bauteil TPS61382-Q1 integriert eine Boost-Funktion, die bei einer Spannung der Backup-Batterie (BUB) von 0,5 V bis 3,8 V und einer Ausgangsspannung von 5 V – 12 V betrieben werden kann. Das Gerät verwendet ein Festfrequenz-Spitzenstromregelungsschema mit optionalem Spreizspektrum, um eine EMI-Reduktion zu gewährleisten. Die Boost-Funktion unterstützt eine programmierbare durchschnittliche Strombegrenzung von 5 A bis 15 A.
Das Bauteil TPS61382-Q1 von Texas Instruments verfügt über eine integrierte Funktion zur Überprüfung des Batteriezustands, mit der die Batterie mit einem konstanten Strom entladen wird und ein Spannungsabfall über den Innenwiderstand der Batterie gemessen wird. Das Bauteil TPS61382-Q1 ist in einem 3 mm × 4 mm großen QFN-Gehäuse mit benetzbarer Flanke erhältlich. Eine typische Anwendung für das Bauteil TPS61382-Q1 sind Notrufeinrichtungen (eCall).
Merkmale
- Das Bauteil ist gemäß AEC-Q100 für Fahrzeuganwendungen zugelassen, mit einer Gerätetemperaturklasse 1 (Umgebungstemperaturbereich von –40 °C bis 125 °C)
- I2C-programmierbares Abwärts-/LDO-Ladegerät
- Unterstützt eine Eingangsspannung des Ladegeräts (VOUT-Pin) von bis zu 21 V, mit einem absoluten Maximalwert von bis zu 40 V, um Lastabwürfen standzuhalten.
- Unterstützt das Mehrchemie-Ladeprofil für Batterien mit einer oder zwei NiMH-Zellen, einer Li-Ion-Zelle, LiFePO4, ein Einzelzellen-Superkondensator
- Programmierbarer Ladestrom: bis zu 3 A
- Batteriespannungsbereich: 0 V – 3,8 V
- Programmierbarer Ladetimer: bis zu 32 Stunden
- NTC-Thermistoreingang zur Überwachung der Batterietemperatur
- Programmierbarer Aufwärtswandler zur Unterstützung eines Notstromversorgungssystems für Autobatterien mit 12 V
- Programmierbarer Ausgangsspannungsbereich: 5 V – 12 V
- Programmierbare durchschnittliche Eingangsstrombegrenzung des Aufwärtswandlers: 5 A – 15 A
- BUB-Spannung im Aufwärtswandler-Modus: 0,5 V – 3,8 V
- Mindestens 3 V für den Start, wenn VOUT <>
- Mindestens 1 V für den Start, wenn VOUT <>
- Automatischer Übergang in den Aufwärtswandler-Modus innerhalb von 20 µs, falls die 12-V-Systemspannung abfällt.
- Erkennung des Zustands (SOH) der Backupbatterie
- Einstellbarer Entladestrom: 0 A – 1,5 A
- Analoger Mehrfachsignalausgang (AVI-Pin) für Batteriespannung, Entladestrom und Batterietemperatur
- Niedriger Ruhestrom und Ableitstrom
- 20 µA Ruhestrom im STANDBY-Modus
- 1 µA Abschaltstrom
- < 1="" µa="" ableitstrom="" für="" pins,="" die="" mit="" der="" backupbatterie="" verbunden="">
- EMI-Mitigation
- 400 kHz feste Schaltfrequenz
- Optional programmierbare Frequenzspreizung
- 25-poliges Gehäuse mit benetzbarer Flanke, 3 mm × 4 mm
Typische Applikations-Schaltung
