Texas Instruments TPS2HC120-Q1 Smart-High-Side-Schalter
Der Texas Instruments TPS2HC120-Q1 Smart-High-Side-Schalter ist ein Automotive-Zweikanal-Schalter mit integriertem NMOS-Leistungs-FET und Ladungspumpe, der zur Erfüllung der Bedingungen von 12 V Automotive-Batteriesystemen ausgelegt ist. Der niedrige RON (120 mΩ) des TPS2HC120-Q1 reduziert die Verlustleistung, wenn ein großer Bereich Ausgangslaststrom bis zu 2 A angesteuert wird, wenn beide Kanäle aktiviert sind oder 2,5 A, wenn nur ein Kanal aktiviert ist.Der TI TPS2HC120-Q1 enthält Schutzfunktionen, wie z. B. thermische Abschaltung, Ausgangsklemme und Strombegrenzung. Diese Optionen verbessern die Systemrobustheit bei Fehlerereignissen, wie z. B. einem Kurzschluss. Der TPS2HC120-Q1 ermöglicht eine wählbare Strombegrenzungsschaltung, welche die Zuverlässigkeit des Systems verbessert, indem der Einschaltstrom beim Antrieb von großen kapazitiven Lasten reduziert und der Überlaststrom reduziert wird. Das Bauteil bietet 10 wählbare Strombegrenzungseinstellungen (0,25 A bis 5 A) basierend auf dem externen Widerstand, der auf dem ILIM-pin verwendet wird. Darüber hinaus liefert das Bauteil eine genaue Laststrommessung, die verbesserte Lastdiagnosen, wie z. B. die Erkennung von Überlast und offener Last ermöglicht, wodurch die vorausschauende Wartung verbessert wird.
Der TPS2HC120-Q1 ist in einem bedrahteten 28-pin-4,9 mm x 7,1 mm-HVSSOP-Gehäuse mit einem 0,5 mm-pin-Rastermaß untergebracht, wodurch der PCB-footprint reduziert wird.
Merkmale
- 120 mΩ Smart-Zweikanal-High-Side-Schalter mit vollständigen Diagnosefunktionen
- Open-Drain-Statusausgang
- Analoger Ausgang zur Strommessung
- Großer Betriebsspannungsbereich 3 V bis 28 V
- Stromsparmodus (LPM) mit automatischem Ein- und Ausgang
- IQLPM 20 μA/Kanal bei eingeschalteten Kanälen als auch im LPM-Modus
- Schutzfunktionen
- Überlast- und Kurzschluss-Schutz
- Thermische Abschaltung und Schwingungsschutz
- negative Spannungsklemme mit induktiver Last
- Verlust-of-GND-, Batterieverlust und Batterie-Verpolungsschutz
- Extrem niedriger Standby-Strom, <1 μA bei 25 °C
- Wählbare Strombegrenzung, 0,25 A bis 5 A
- Diagnosefunktionen
- Globale Fehlermeldung für schnelle Unterbrechung
- Erkennung von Überstrom und Kurzschluss gegen Erde
- Erkennung von offener Last und Kurzschluss-zu-Batterie
- Für Fahrzeuganwendungen zugelassen
- Mit den folgenden Ergebnissen gemäß AEC-Q100 qualifiziert:
- Bauteiltemperatur Klasse 1 bei -40 °C bis 125 °C Umgebungstemperaturbereich
- Mit den folgenden Ergebnissen gemäß AEC-Q100 qualifiziert:
- Zertifizierung der Störfestigkeit gegen transiente elektrische Störgrößen nach ISO7637-2 und ISO16750-2
- Thermisch verbessertes 28-Pin-HVSSOP-Gehäuse
Applikationen
- FAS-Module
- Automotive-Display-Modul
- Karosseriesteuerungsmodul
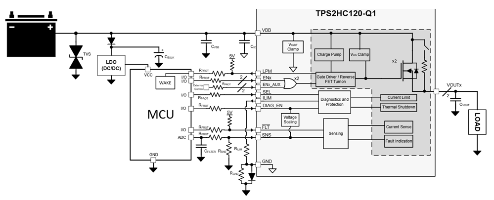
Typischer Applikationsschaltplan
Funktionales Blockdiagramm
