Texas Instruments TMUX1204 Analoger 4:1-Universal-Multiplexer
Texas Instruments TMUX1204 5V 4:1 Analoger Universal-Multiplexer verwendet eine einzige Versorgung (1,08 V bis 5,5 V), die den Einsatz in einer Vielzahl von Applikationen von der Personalelektronik bis hin zu Gebäudeautomationssystemen ermöglicht. Der TMUX1204 bietet einen niedrigen Versorgungsstrom von 10 µA, sodass ein Einsatz in tragbaren Applikationen möglich ist.Das Bauteil verfügt über Logikeingänge mit 1,8-V-Logik-kompatiblen Schwellenwerten, die sowohl die TTL- als auch die CMOS-Logik-Kompatibilität beim Betrieb im gültigen Versorgungsspannungsbereich gewährleisten. Der TMUX1204 bietet eine ausfallsichere Logikschaltung ermöglicht, dass Spannungen vor dem Versorgungspin auf die Steuerpins angelegt werden können. Dadurch wird das Bauteil vor möglichen Schäden geschützt.
Merkmale
- Rail-to-Rail-Betrieb
- Bidirektionaler Signalpfad
- Kompatibel mit 1,8-Volt-Logikschaltung
- Ausfallsichere Logik
- Niedriger On-Widerstand: 5 Ω
- Großer Versorgungsbereich: 1,08 V bis 5,5 V
- Betriebstemperatur: -40 °C bis + 125 °C
- Niedriger Versorgungsstrom: 10 nA
- Übergangszeit: 14 ns
- Unterbrechungsschaltung
- ESD-Schutz: 2.000 V HBM
Applikationen
- Analoges und digitales Multiplexen oder Demultiplexen
- Motorantriebe
- Gebäudeautomatisierung
- Barcode-Scanner
- Analoges Eingangsmodul
- Stromzufuhr
- Rauchmelder
- Videoüberwachung
- Wärmebildkameras
- Elektronische Kassensysteme
- Haushaltsgeräte
- Verbraucher-Audio
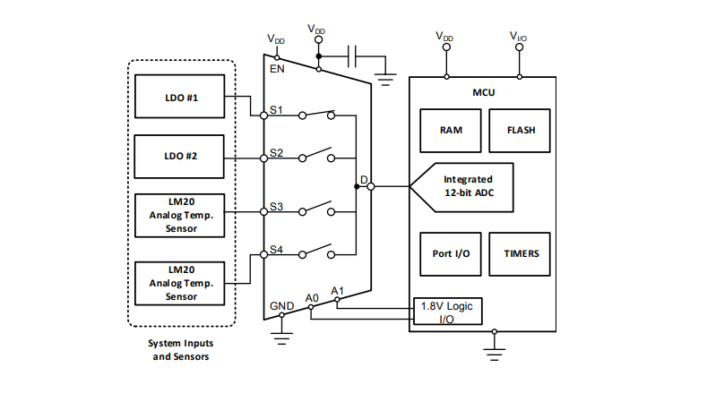
Applikationsbeispiel
Blockdiagramm
Veröffentlichungsdatum: 2019-05-21
| Aktualisiert: 2023-09-21
