Texas Instruments TLV755P 500mA-LDO-Regler
Texas Instruments TLV755P 500mA-Low-Dropout-Regler (LDO) mit Foldback-Überstromschutz bieten eine ideale Leitungs- und Lasttransientenleistung in einem sehr kleinen Gehäuse. Die Funktionen umfassen einen Eingangsspannungsbereich von 1,44 V bis 5,5 V, einen geringen Dropout von 220 mV (max.) bei 500 mA (3,3 VOUT) und eine niedrige IQ von 25 µA (typisch), die die Funktionalität zur Minimierung des Stromverbrauchs im Standby-Modus ermöglichen. Eine feste Ausgangsspannung von 0,6 V bis 5 V unterstützt die niedrigeren Kernspannungen moderner Mikrocontroller und bietet minimierte Kosten und Lösungsgrößen. Das Bauteile bietet einen internen Sanftanlauf zur Senkung des Einschaltstroms, der eine kontrollierte Spannung für die Last bietet und den Eingangsspannungsabfall während des Anlaufs minimiert. Das Bauteil zieht den Ausgang aktiv nach unten, um die Ausgänge schnell zu entladen und einen bekannten Anlaufzustand beim Abschalten sicherzustellen. Der TLV755P bietet eine typische Genauigkeit von 1 % aufgrund des Präzisions-Bandlücken- und Fehlerverstärkers sowie Stabilität mit kleinen Keramik-Ausgangskondensatoren, was eine kleine Gesamtlösungsgröße ermöglicht. Weitere Merkmale sind der integrierte Übertemperaturschutz, die Strombegrenzung, die Unterspannungssperre (Under Voltage Lockout, UVLO) und eine interne Foldback-Strombegrenzung, die zur Reduzierung der Wärmeableitung bei Kurzschlussereignissen beiträgt.Merkmale
- Eingangsspannungsbereich: 1,45 V bis 5,5 V
- Niedriger IQ: 25 µA (typisch)
- Geringer Dropout: 238 mV (max.) bei 500 mA (3,3 VOUT)
- Ausgangsgenauigkeit: 1 % (max. bei 85 °C)
- Integrierter Soft-Start mit monotonem VOUT-Anstieg
- Foldback-Strombegrenzung
- Aktive Ausgangsentladung
- Hohe PSRR: 46 dB bei 100 kHz
- Stabil mit 1 μF-Keramik-Ausgangskondensator
- Gehäuse: 2,9 mm × 1,6 mm SOT-23-5
- 1 mm x 1 mm X2SON-4
- 2 mm × 2 mm WSON-6
Applikationen
- Set-Top-Boxen, Fernseher und Spielkonsolen
- Tragbare und batteriebetriebene Geräte
- Desktops, Notebooks und Ultrabooks
- Tablets und Fernbedienungen
- Haushaltsgeräte und Großgeräte
- Netzinfrastruktur und Schutzrelais
- Kameramodule und Bildsensoren
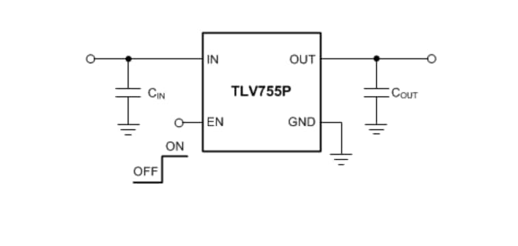
Funktionales Diagramm
Veröffentlichungsdatum: 2017-12-21
| Aktualisiert: 2025-10-28
