Texas Instruments TLK110 Industrial 10/100 Ethernet PHY
Texas Instruments TLK110 Industrial 10/100 Ethernet PHY

Produktliste ansehen

Zusätzliche Ressourcen

TI TLK110 Industrielle 10/100 Ethernet PHY

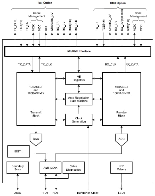
Texas Instruments TLK110 Industrielle 10/100 Ethernet PHY für 10Base-T und 100Base TX Signale integriert alle Physical-Layer-Funktionen, die zum Senden und Empfangen von Daten in herkömmlichen verdrillten Doppelkabeln benötigt werden. Dieser TI Ethernet PHY unterstützt die Standard Media Independent Interface (MII) und Reduced Media Independent Interface (RMII) für direkte Verbindung zu einem Media Access Controller (MAC). Der TLK110 wurde für Energieversorgungsflexibilität designed und kann mit einer einzigen 3.3V Versorgungsquelle oder mit Kombinationen von 3.3V und 1.5V Netzteilen für enegiesparenden Betrieb operieren. Der TLK110 nutzt Mixed-Signal-Verarbeitung, um Entzerrung, Datenwiederherstellung und Fehlerkorrektur zu gewährleisten für einen robusten Betrieb über CAT 5 Twisted-Pair-Verdrahtung.

TLK110CUSEVM bietet eine Plattform für einfache Evaluation des TLK110 und schnelles Design von Anwendungen mit dem TLK110.


TLK110 Features
  • Niedriger Stromverbrauch: <205mW PHY und 275mW
  • Center Tap (Typ.)
  • Kabediagnose
  • Programmierbare Fast Link Down Modi, <10µs Reaktionszeit
  • Festgelegter TX Takt zu XI, mit programmierbarer Phasenverschiebung
  • 3.3V MAC-Schnittstelle
  • Auto-MDIX für 10/100Mbs
  • Energieerfassungsmodus
  • 25MHz Austakten
  • MII- und RMII-Schnittstellen
  • Serielle Managementschnittstelle
  • IEEE 802.3u MII
  • IEEE 802.3u Auto-Negotiation und Parallelerkennung
  • IEEE 802.3u ENDEC, 10Base-T Transceiver und Filter
  • IEEE 802.3u PCS, 100Base-TX Transceiver
  • IEEE 1149.1 JTAG
  • Fehlerfreier Betrieb bis zu 150 Meter unter normalen Bedingungen
Anwendungen
  • Industrienetzwerke und Fabrikautomation
  • Motor- und Bewegungssteuerung
  • Allgemeine eingebettete Anwendungen
  • Texas Instruments
Veröffentlichungsdatum: 2012-03-27 | Aktualisiert: 2020-12-14