Texas Instruments Piccolo MCU mit InstaSPIN-FOC
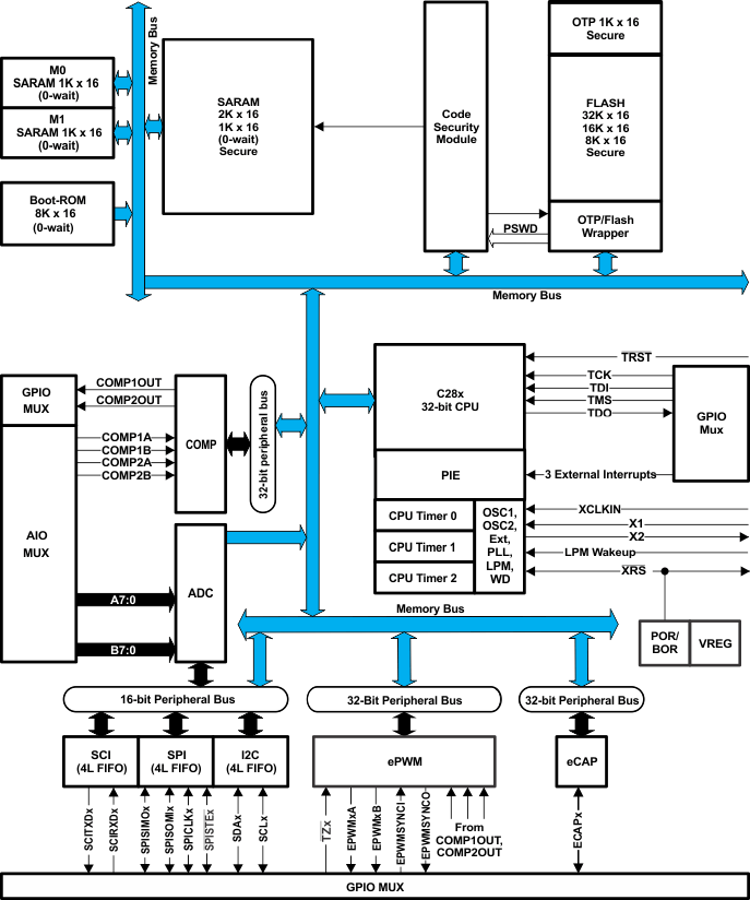
Die Piccolo Mikrocontroller TMS320F28027F von Texas Instruments beinhalten den FAST™-Abschätzer und zusätzliche Motorsteuerfunktionen für kaskadierte Drehzahl- und Drehmoment-Schleifen, die für die effiziente dreiphasige feldorientierte Motorsteuerung (FOC) erforderlich sind. Zusammen mit den Peripherietreibern F2802xF im Benutzercode ermöglichen sie eine sensorlose (auch bekannt als selbsterfassende) InstaSPIN-FOC-Lösung, die den Drehmoment-Controller identifizieren und abgleichen kann und den Motor in Minuten ohne die Verwendung mechanischer Läufer-Sensoren wirksam steuern kann. Diese gesamte Einheit wird InstaSPIN-FOC genannt. Der FAST-Abschätzer wird von einem Execute-only-ROM abgerufen, während sich der Rest der für InstaSPIN-FOC erforderlichen Funktionen im Anwenderspeicher (FLASH und RAM) befindet. InstaSPIN-FOC wurde als flexible Lösung entwickelt, um einen Bereich von Systemsoftware-Architekturen und -Anpassung abzudecken.Merkmale
- High-Efficiency 32-Bit CPU
- FAST flux estimator
- InstaSPIN-FOC system solutions
- 50-MHz and 40-MHz Devices
- Single 3.3-V Supply
- Integrated Power-on Resets and Brown-out Resets
- Two Internal Zero-pin Oscillators
- Up to 22 Multiplexed GPIO Pins
- Three 32-Bit CPU Timers
- On-Chip Flash, SARAM, OTP Memory
- Code-security Module
- Serial Port Peripherals (SCI/SPI/I2C)
- Enhanced Control Peripherals
- Up to 3 Enhanced Pulse Width Modulator (ePWM) Modules for up to 6 Channels
- Enhanced Capture (eCAP)
- Analog-to-Digital Converter (ADC)
- On-Chip Temperature Sensor
- Up to 2 Comparators (280270 Only)
- 48-Pin LQFP Package
Applikationen
- Motor Control
Videos
Block Diagram
Additional Resources
Veröffentlichungsdatum: 2013-09-03
| Aktualisiert: 2025-04-08
