Texas Instruments OPA396 Präzisions-Operationsverstärker

Der OPA396 Präzisions-Operationsverstärker von Texas Instruments zeichnet sich durch eine hohe Bandbreite (1 MHz) in Kombination mit einem sehr niedrigen Ruhestrom (23,5 µA) aus. Diese Funktionen zusammen mit dem Rail-to-Rail-Ein- und Ausgang machen dieses Bauteil zu einer außergewöhnlichen Wahl für Applikationen mit hoher Gain und geringem Stromverbrauch. Der extrem niedrige Eingangs-Bias-Strom von 10 fA, nur 100 µV des Offsets (max.) und der Drift-Übertemperatur von 1,2 µV/°C hilft, eine hohe Genauigkeit in ratiometrischen und amperometrischen Sensor-Frontends, die über anspruchsvolle stromsparende Anforderungen verfügen, zu gewährleisten.

Der OPA396 nutzt die proprietäre e-trim™-Operationsverstärker-Technologie von Texas Instruments und ermöglicht eine einzigartige Kombination von extrem niedrigem Offset und geringem Eingangs-Offset-Drift, ohne dass eine Eingangsschaltung oder automatische Nullpunkt-Techniken erforderlich sind. Die CMOS-basierte Technologieplattform verfügt außerdem über ein modernes, robustes Ausgangsstufendesign, das hohe Ausgangskapazitäten toleriert und Stabilitätsprobleme, wie sie bei typischen Low-Power-Verstärkern auftreten, verringert.

Merkmale

  • Niedriger IQ von 23,5 µA
  • 1-MHz-Gain-Bandbreitenprodukt
  • Geringer Eingangs-Bias-Strom: 10 fA (typisch)
  • Niedrige Offsetspannung von ±100 µV (max.)
  • Niedrige Drift: ±1,2 µV/°C
  • Niedriger Versorgungsspannungsbetrieb: 1,7 V bis 5,5 V
  • Eingangsgleichtaktbereich von ±100 mV überschreitet die Versorgungsschienen
  • Schnelle Anstiegsrate: 1 V/µs
  • Antrieb mit hoher Lastkapazität
  • Hoher Ausgangsstromantrieb: 60 mA
  • Rail-to-Rail-Ausgang
  • EMI-/RFI-gefilterte Eingänge
  • Kleines SC-70-Gehäuse

Applikationen

  • Tragbare Elektronik
  • Durchflusstransmitter
  • Blutzuckermessgeräte
  • Prozessanalyse (pH, Gas, Kraft, Feuchtigkeit)
  • Temperaturgeber
  • Drucktransmitter
  • Medizinische Sensorpflaster
  • Gebäudeautomatisierung
  • Wearable Fitness- und Aktivitätsmonitore
  • Gasdetektor
  • Analoge Sicherheitskamera

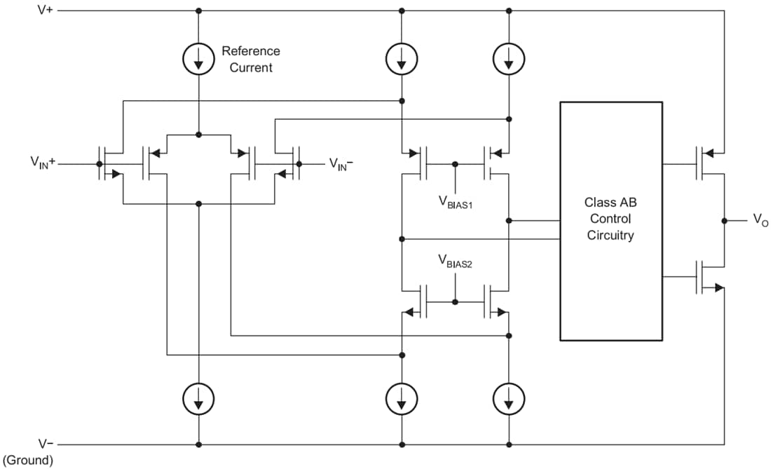
Funktionales Blockdiagramm

Blockdiagramm - Texas Instruments OPA396 Präzisions-Operationsverstärker
Veröffentlichungsdatum: 2021-08-13 | Aktualisiert: 2022-03-11