Texas Instruments MCP629x 10-MHz-RRIO-Operationsverstärker
Texas Instruments MCP629x 10-MHz-RRIO-Operationsverstärker bieten einen stromsparenden Universal- und Rail-to-Rail-Eingang sowie Ausgangsschwingungen. Ein niedriger Ruhestrom (600 µA/Kanal, typisch) zusammen mit einer großen Bandbreite von 10 MHz und einem niedrigen Rauschfaktor (8,7 nV/√Hz bei 10 kHz) machen diese Bauteile zu einer idealen Lösung für zahlreiche Applikationen, die einen guten Ausgleich zwischen Kosten und Leistungsfähigkeit erfordern. Die MCP6291 (einfach), MCP6292 (Dual) und MCP6294 (Quad) Bauteile bieten einen niedrigen Eingangs-Bias-Strom, der eine Verwendung in Applikationen mit hohen Quellimpedanzen ermöglicht. Ein stabiler Verstärkungsfaktor Eins, ein integrierter RFI- und EMI-Unterdrückungsfilter, keine Phasenumkehr bei Übersteuerung und ein hoher Schutz vor elektrostatischen Entladungen (ESD) (4 kV HBM) vereinfachen das Design für Entwickler von Schaltungen. Zusätzliche Funktionen umfassen einen Stromversorgungsbereich von 2,4 V bis 5,5 V und einen erweiterten Temperaturbereich von -40 °C bis +125 °C.Merkmale
- Verstärkungs-Bandbreitenprodukt: 10 MHz (typisch)
- Betriebsversorgungsspannung: 2,4 V bis 5,5 V
- Rail-to-Rail-Ein-/Ausgang
- Interner HF- und EMI-Filter
- Geringer Eingangs-Bias-Strom: 1 pA
- Niedriger Ruhestrom: 0,6 mA
- Eingangsspannungsrauschen: 8,7 nV/√Hz bei f = 10 kHz
- Erweiterter Temperaturbereich: -40 °C bis +125 °C
- Stabiler Verstärkungsfaktor Eins
- Aufgrund der resistiven Ausgangsimpedanz mit offenem Regelkreis bei höherer kapazitiver Last einfacher zu stabilisieren
Applikationen
- Leistungsmodule
- Rauchmelder
- HLK: Heizungs-, Lüftungs- und Klimatechnik
- Batteriebetriebene Applikationen
- Sensor-Signalkonditionierung
- Fotodiodenverstärker
- Analoge Filter
- Medizinische Messgeräte
- Notebooks und PDAs
- Strichcodescanner
- Audioempfänger
- Automotive-Infotainment
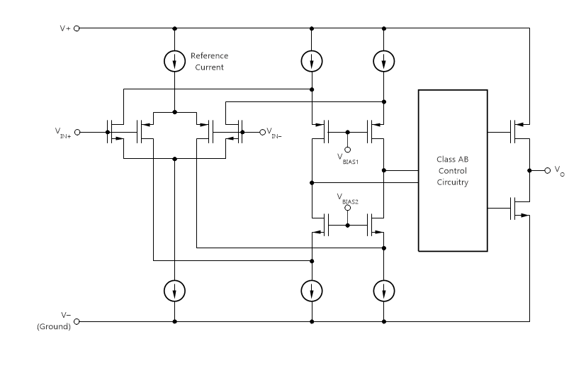
Blockdiagramm
Veröffentlichungsdatum: 2018-07-18
| Aktualisiert: 2025-04-28
