Texas Instruments LMZM23601 DC/DC-Abwärtsleistungsmodule

Texas Instruments LMZM23601 DC/DC-Abwärtsleistungsmodule bieten zwei festgelegte Ausgangsspannungsbereichsoptionen von 5 V und 3,3 V sowie eine einstellbare (ADJ) Ausgangsspannungsoption, die einen Bereich von 2,5 V bis 15 V unterstützt. Das Bauteil verfügt über eine integrierte Induktivität und einen Eingangsspannungsbereich von 4 V bis 36 V, die bis zu 1.000 mA Ausgangsstrom liefern kann. Das LMZM23601 benötigt nur zwei externe Komponenten für ein Ausgangsdesign von 5 V oder 3,3 V und bietet Entwicklern mit der Plug-Play-Fähigkeit Benutzerfreundlichkeit. Das LMZM23601 ist für leistungsorientierte, platzbeschränkte industrielle Applikationen mit niedriger EMI optimiert. Eine Nulllast-Stromversorgung von nur 28 µA zusammen mit einem nahtlosen Übergang zwischen den PWM- und PFM-Modi trägt zum hohen Wirkungsgrad und überlegenen Einschwingverhalten des gesamten Laststrombereichs bei. Das Bauteil verfügt über eine Pin-zu-Pin-Kompatibilität, die mit dem zu einem Ausgangsstrom von 500 mA fähigen LMZM23600 eine einfache Ausgangsstrom-Skalierung bietet.

Merkmale

  • Großer Eingangsspannungsbereich von 4 V bis 36 V
  • Einstellbare 2,5 V bis 15 V und festgelegte Ausgangsspannungsoptionen von 5 V, 3,3 V, 2,5 V und 1,8 V
  • 1 A Ausgangsstrom
  • Für die Ausgangsausführungen von 5 V und 3,3 V sind nur Eingangs- und Ausgangskondensatoren notwendig
  • 27 mm Lösungsgröße mit einseitigem Layout
  • 28 µA Versorgungsstrom bei Nulllast
  • 2 µA Abschaltstrom
  • Power-Good-Flag
  • Externe Frequenzsynchronisierung
  • Modus-Auswahl-Pin
    • Erzwungener PWM-Modus für konstanten Frequenzbetrieb
    • Automatischer PFM-Modus für hohen Wirkungsgrad bei leichter Last
  • Integrierte Regelkreis-Kompensation, Soft-Start, Strombegrenzung, Überhitzungsschutz und UVLO
  • Miniatur-Gehäuse von 3,8 mm × 3 mm × 1,6 mm

Applikationen

  • Sensor-Transmitter
  • Test- und Messsysteme
  • Netzinfrastruktur
  • Platzbeschränkte Applikationen

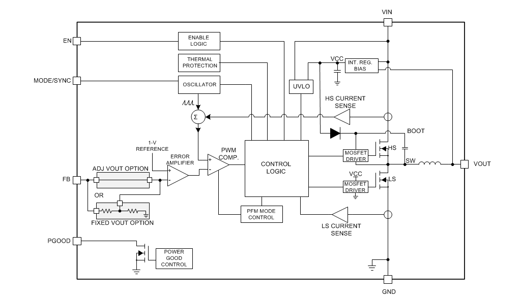
Blockdiagramm

Blockdiagramm - Texas Instruments LMZM23601 DC/DC-Abwärtsleistungsmodule
Veröffentlichungsdatum: 2018-05-22 | Aktualisiert: 2025-12-11