Texas Instruments LM5169FEVM Evaluierungsmodul
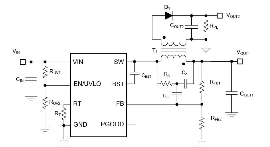
Das LM5169FEVM Evaluierungsmodul vonTexas Instruments implementiert den LM5169FNGUR zur Erstellung eines geregelten 10 V-Ausgangs, der eine 300 mA-Last auf der Primärseite des Transformators mit einer Schaltfrequenz von 750 kHz liefern kann. Die Sekundärseite des Transformators liefert einen reflektierten Ausgang von 10 V und liefert bis zu 300 mA. Der TI LM5169FNGUR ist ein synchroner Abwärtswandler mit integrierten Leistungs-MOSFETs, einem großen Eingangsspannungsbereich, Überstromschutz und Präzisionsfreigabe.Merkmale
- Großer Eingangsspannungsbereich von 20 V bis 115 V
- Fester 3 ms Soft-Start
- COT-Modus-Steuerungsarchitektur
- Spitzen- und Senkstrombegrenzungsschutz
- FPWM-Modus für Flyback-Funktion
- WSON-Gehäuse für kleine Lösungsgröße
Applikationen
- Kommunikation — Brick-Standard-Leistungsmodul
- Industrie-Akku (≥ 10 s)
- Akku — E-bike, E-scooter, LEV
- Fabrikautomatisierung — PLC
- Motorantriebe — BLDC
- Netzinfrastruktur — solar
Layout
Vereinfachtes Schaltbild
Testeinrichtung
Veröffentlichungsdatum: 2025-02-07
| Aktualisiert: 2025-02-11
