Texas Instruments LM3481 SIMPLE SWITCHER® Low-Side N-FET Hochleistungs-Controller
Texas Instruments LM3481 SIMPLE SWITCHER® Controller sind vielseitige Low-Side N-FET Hochleistungs-Controller für Schaltregler. LM3481 ist für die Verwendung in Topologien geeignet, die einen Low-Side-FET wie Boost, Rücklauf, SEPIC etc. erfordern. Der LM3481 kann mit extrem hohen Schaltfrequenzen betrieben werden, um die Gesamtgröße der Lösung zu reduzieren. Die Schaltfrequenz des LM3481 kann mithilfe eines einzigen externen Widerstands oder durch Synchronisierung auf einen externen Takt auf jeden Wert zwischen 100 kHz und 1 MHz eingestellt werden. Der Stromsteuerungsmodus bietet zusätzlich zu der Zyklus-für-Zyklus-Strombegrenzung eine hervorragende Bandbreite und Einschwingzeit. Die Strombegrenzung kann mit einem einzelnen externen Widerstand programmiert werden. Die integrierten Schutzfunktionen umfassen Überhitzungs-, Kurzschluss- und Überspannungsschutz. Der energiesparende Abschaltmodus reduziert den gesamten Versorgungsstrom auf 5μA und ermöglicht eine Sequenzierung der Stromversorgung. Interne Soft-Start-Begrenzungen beschränken den Einschaltstrom beim Starten.Merkmale
- LM3481QMM in the MSOP-10 package are Automotive Grade AEC-Q100 grade 1 qualified (-40°C to +125°C operating junction temperature)
- 10-lead MSOP package
- Internal push-pull driver with 1A peak current capability
- Current limit and thermal shutdown
- Frequency compensation optimized with a capacitor and a resistor
- Internal softstart
- Current Mode Operation
- Adjustable Undervoltage Lockout with Hysteresis
- Pulse Skipping at Light Loads
Applikationen
- Distributed power supplies
- Notebooks, digital cameras, and other portable devices
- Offline power supplies
- Set-top boxes
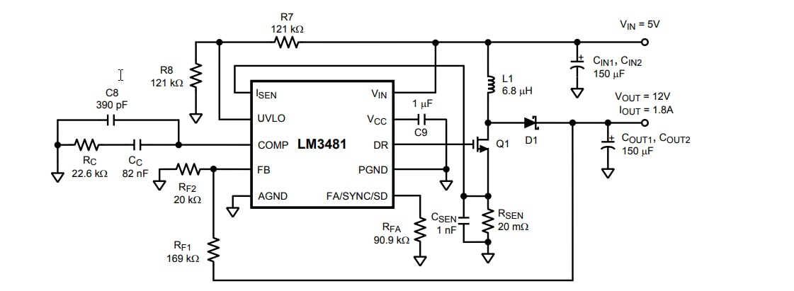
Typical Application
Veröffentlichungsdatum: 2014-02-27
| Aktualisiert: 2023-12-19
