Texas Instruments DRV8833 Dual H-Bridge Motor Drivers
Texas Instruments DRV8833 Dual H-Bridge Motor Drivers

 Produktliste ansehen

Zusätzliche Ressourcen

TI DRV8833 Dual H-Brücken-Motortreiber

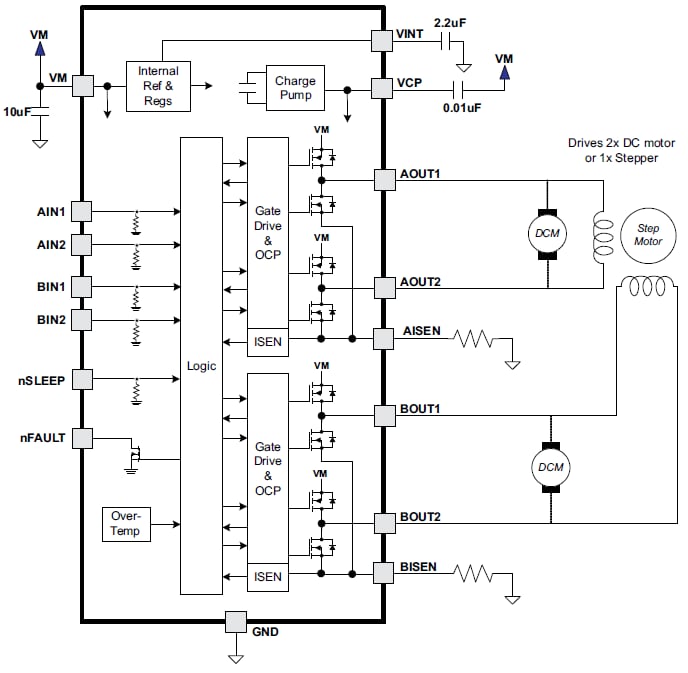
Texas Instruments DRV8833 duale H-Brücken-Motortreiber bieten eine duale Brücken- Motortreiberlösung für Spielzeug, Drucker und viele weitere mechatronische Anwendungen. Der TI DRV8833 hat zwei H-Brücken-Treiber und kann zwei DC Bürstenmotoren, einen bipolaren Schrittmotor, Solenoids oder andere induktive Lasten antreiben. Der äußere Treiberblock jeder H-Brücke besteht aus N-Kanal Power-MOSFETs, die als H-Brücke konfiguriert sind, um die Motorwicklungen anzutreiben. Jede H-Brücke besitzt Schaltungen zur Regulierung oder Begrenzung des Strangstroms. TI DRV8833 duale H-Brücken-Motortreiber können bis zu 1.5A RMS (oder DC) fortlaufend bei 25ºC mit einer VM-Versorgung von 5V antreiben. Sie unterstützen Spitzenströme von bis zu 2A je Brücke. Die Strombelastbarkeit ist bei niedrigeren VM Spannungen leicht verringert.


Features
  • Dual-H-Brücken Stromkontroll-Motortreiber
    • Kann zwei DC Motoren oder einen Schrittmotor antreiben
    • Niedriger MOSFET On- Widerstand: HS + LS 360 mΩ
  • Ausgangsstrom 1.5A RMS, 2A Spitzenwert pro H-Brücke (bei VM = 5V, 25°C)
  • Parallele Ausgänge möglich für 3-A RMS, 4-A Spitzenwert
  • Weiter Energieversorgungsbereich: 2.7V - 10.8V
  • PWM Strangstromregulierung/ -begrenzung
  • Thermisch verstärktes Gehäuse zur Oberflächenmontage
Anwendungen
  • Batteriebetriebenes Spielzeug
  • POS Drucker
  • Sicherheitskameras
  • Gebäudeautomation
  • Spielautomaten
  • Robotik

Funktionales Blockdiagramm

Functional Block Diagram
  • Texas Instruments
Veröffentlichungsdatum: 2012-02-14 | Aktualisiert: 2025-04-25