Texas Instruments DLPLCR65FLQEVM Evaluierungsmodul
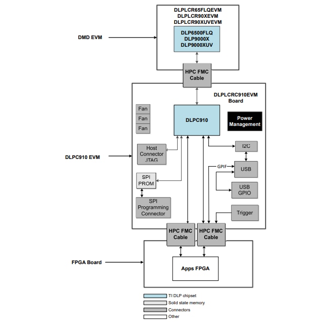
Das DLPLCR65FLQEVM Evaluierungsmodul von Texas Instruments enthält das DLP6500FLQ 0.65 1080p DMD des Typs A, einschließlich 1920 x 1080 Mikrospiegel mit einem Rastermaß von 7,56 µm. Die Kombination des DLPLCR65FLQEVM mit dem DLPLCRC910EVM ermöglicht Benutzern die Steuerung von 1-Bit-Mustern mit hoher Geschwindigkeit und Pixel-Genauigkeit. Das DLPLCR65FLQEVM Evaluierungsmodul von TI bietet Flexibilität und hohe Geschwindigkeit für fortschrittliche Muster- und Bildverarbeitungsapplikationen.Merkmale
- Unterstützt 400 nm bis 700 nm mit 1-Bit-Musterraten bis zu 11.570 Hz
- DLP6500FLQ DMD hat 1920 x 1080 Spiegel mit einem Rastermaß von 7,56 µm
- DMD-Board mit Montagebohrungen für eine einfache Montage
- 12-Zoll langes HPC-FMC-Kabel für die flexible Positionierung der DMD auf einer Arbeitsfläche
Hardware-Komponenten
PCB-Layout
Veröffentlichungsdatum: 2023-08-02
| Aktualisiert: 2023-08-16
