Texas Instruments BQ25883 Schaltmodus-Batterielademanagement
Das Texas Instruments BQ25882 Schaltmodus-Batterielademanagement ist ein hochintegriertes 2-A-Aufwärts-, 1,5-MHz-Schaltmodus-Batterielademanagement und ein dynamisches Leistungspfadmanagement für zweizellige Li-Ionen- und Li-Polymer-Batterien. Das BQ25883 verfügt über eine I2C-Steuerung mit OTG und Leistungspfad. Das Bauteil unterstützt einen Eingangsspannungsbereich von 3,9 V bis 6,2 V mit einer absoluten maximalen Eingangsnennspannung von 20 V. Weitere Funktionen umfassen einen Ladewirkungsgrad von 93,4 % bei einem 5-V-Adapter, einer 7,6-V-Batterie, einer 1-A-Ladung, einem auswählbaren stromsparenden PFM-Modus und einer Eingangsstrombegrenzung von 500 mA bis 3,3 A mit einer Auflösung von 100 mA zur Unterstützung von USB2.0.Merkmale
- 2-A-, 1,5-MHz-Schaltmodus-Aufwärtsladegerät mit hohem Wirkungsgrad
- Ladewirkungsgrad von 93,4 % mit 5-V-Adapter, 7,6-V-Batterie, 1-A-Ladung
- Optimiert für USB-Eingang und zweizelliger Li-Ionen-Batterie
- Auswählbarer stromsparender PFM-Modus für leichten Lastbetrieb
- Einzeleingang zur Unterstützung des USB-Eingangsadapters
- Unterstützt einen Eingangsspannungsbereich von 3,9 V bis 6,2 V bei einer absoluten maximalen Eingangsnennspannung von 20 V
- Eingangsstrombegrenzung (500 mA bis 3,3 A mit 100 mA Auflösung) zur Unterstützung der USB-2.0- und USB-3.0-Standard-Adapter
- Maximales Leistungs-Tracking durch Eingangsspannungsbegrenzung von bis zu 5,5 V
- Integrierte USB-D+/D--USB- und automatische Erkennungs-SDP-, CDP-, DCP-Adapter und nicht standardmäßige Adapter
- Leistungspfadmanagement und I2C-Steuerung
- Batterieentladung mit höchsten Wirkungsgrad mit 17-mΩ-Batterieentlade-MOSFET
- Narrow-VDC-Power-Path-Management (NVDC)
- Instant-on-Systemeinschaltung ohne Batterie oder mit einer stark entladenen Batterie
- Idealer Diodenbetrieb im Batterieersatzmodus
- USB-On-the-Go (OTG) mit anpassbarem Ausgang von 4,5 V bis 5,5 V
- Abwärtswandler mit einem Ausgang von bis zu 2 A
- 94 % Wirkungsgrad bei 5 V, 1 A Ausgang
- Genaue Konstantstromregelung (CC) und Ausgangs-Kurzschluss-Sicherung
- Auswählbarer stromsparender PFM-Modus für leichten Lastbetrieb mit Out-of-Audio-Option
- Eingangsstrom-Optimierer (ICO) zur Maximierung der Eingangsleistung ohne Überlastung der Adapter
- Integrierter 16-Bit-ADC für Systemüberwachung (BUS-Spannung und -Strom, BAT-Spannung, Ladestrom, SYS-Spannung sowie NTC- und Chip-Temperatur)
- Die hohe Integration umfasst alle MOSFETs, die Strommessung und Schleifenkompensation
- Hohe Genauigkeit
- ±0,5 % Ladespannungsregelung
- ±5 % Ladestromregelung
- ±7,5 % Eingangsstromregelung
- Sicherheit
- Temperaturmessung der Batterie für Ladungs- und OTG-Aufwärtsmodus
- Thermische Regelung und thermische Abschaltung
Applikationen
- Bluetooth-Lautsprecher
- EPOS-Drucker
- Tragbare POS
- Drahtlose Sicherheitskamera
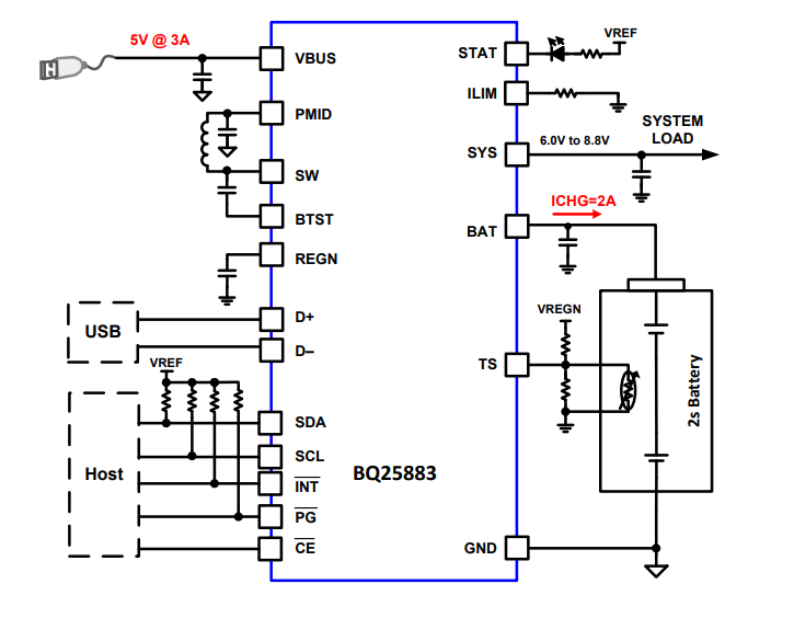
Vereinfachter Schaltplan
Veröffentlichungsdatum: 2019-05-15
| Aktualisiert: 2023-09-11
