STMicroelectronics VIPer01 Hochspannungswandler
Die STMicroelectronics VIPer01 Hochspannungswandler enthalten einen stoßentladungsfesten 800V-Hochleistungs-MOSFET mit PWM-Strommodus-Steuerung. Der stoßentladungsfeste 800V-Hochleistungs-MOSFET ermöglicht die Abdeckung eines sehr großen VAC-Eingangsbereichs. Darüber hinaus ermöglicht der MOSFET eine Reduzierung der Größe der DRAIN-Snubber-Schaltung.Dieser IC erfüllt die strengsten Energiesparstandards. Der Wandler zeichnet sich durch einen sehr geringen Verbrauch aus und wird in Impulsfrequenzmodulation unter leichter Last betrieben. Die Konstruktion mit Sperr-, Abwärts- und Aufwärtswandler ist unterstützt. Die integrierte HV-Einschaltfunktion, der Sensor-FET, Fehlerverstärker und Oszillator mit Jitter ermöglichen das Design einer vollständigen Applikation mit einer minimalen Anzahl von Bauelementen.
Merkmale
- Ein stoßentladungsfester 800V-Leistungs-MOSFET ermöglicht die Abdeckung eines sehr großen VAC-Eingabebereichs.
- Embedded HV-Einschaltfunktion und Sensor-FET
- Strommodus-PWM-Controller
- Drainstrombegrenzungsschutz (OCP)
- Großer Spannungsversorgungsbereich: 4,5 V bis 30 V
- Durch eine Selbstversorgungsoption können Hilfsspannungswicklungs- oder Vorspannungsbauteile entfernt werden
- Reduzierter Stromverbrauch beim Systemeingang:
- Weniger als 10 mW bei 230 VAC mit Nulllast
- Weniger als 400 mW bei 230 VAC mit 250mW-Last
- Jitter-Schaltfrequenz
- Embedded Übertemperaturschutz
- Eingebauter Sanftanlauf für eine verbesserte Systemzuverlässigkeit
- EMI-Filterkosten:
- 30 kHz ±7 % (Typ X)
- 60 kHz ±7 % (Typ L)
- 120 kHz ±7 % (Typ H)
- Embedded I/O mit 1,2V-Referenz
- Schutzfunktionen mit automatischem Neustart: Überlast/Kurzschluss (OLP), Leitungs- oder Ausgangs-OVP, max. Tastverhältnis-Zähler, VCC-Klemmspannung
- Pulse-Skipping-Schutz zur Verhinderung von Fließverlust
Applikationen
- Stromsparende SNT für Haushaltsgeräte, Gebäude- und Heim-Steuerung, kleine Industrie- und Verbrauchergeräte, Beleuchtung sowie Bewegungssteuerung
- Stromsparender Adapter
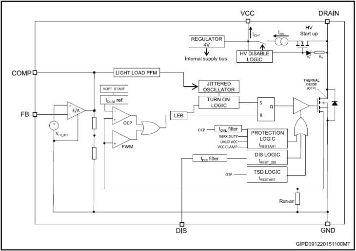
Blockdiagramm
Veröffentlichungsdatum: 2016-08-10
| Aktualisiert: 2024-09-09
