STMicroelectronics EVALSTGAP2SM Demonstrationsboard
Das STMicroelectronics EVALSTGAP2SM Demonstrationsboard ermöglicht die Evaluierung aller STGAP2SM Funktionen bei gleichzeitiger Ansteuerung einer Halbbrücken-Leistungsphase mit einer Nennspannung von bis zu 1.700 V in einem TO-220- oder TO-247-Gehäuse. Das STGAP2SM ist ein isolierter Einzel-Gate-Treiber, der sich durch eine Strombelastbarkeit von 4 A und Rail-to-Rail-Ausgängen auszeichnet und sich dadurch auch für Hochleistungswechselrichter-Applikationen eignet. Das EVALSTGAP2S eignet sich für beide Ausgangskonfigurations-Varianten, wobei die eine Variante über separate Quellen- und Senkenausgänge verfügt, während die andere Variante einen Einfachausgangs-Pin und einen dedizierten Pin für die Miller-Klemmfunktion bietet.Das Board ermöglicht die Auswahl und Änderung der Werte der jeweiligen externen Komponenten. Diese Werte erleichtern die Evaluierung der Leistung des Treibers unter verschiedenen Applikationsbedingungen und die feine Vorabstimmung der Endapplikationskomponenten. Das EVALSTGAP2SM enthält Schutzfunktionen wie UVLO und thermische Abschaltung, um das Design von hochzuverlässigen Systemen zu vereinfachen. Die Auswahl der Polarität des Steuersignals erfolgt über die Dual-Eingangs-Pins und die Implementierung eines HW-Verriegelungsschutzes verhindert Querströme bei einer Fehlfunktion des Controllers.
Merkmale
- Hochspannungsschiene bis zu 1.700 V
- Treiberstrombelastbarkeit: 4 A Quelle/Senke bei 25 °C
- Separate Senke und Quelle für einfache Gate-Ansteuerkonfiguration (STGAP2SM)
- 4-A-Miller-Klemme (STGAP2SCM)
- Kurze Laufzeitverzögerung: 100 ns
- UVLO-Funktion
- Gate-Ansteuerspannung bis zu 26 V
- Negative Gate-Ansteuerung
- Isolierte On-Board-DC/DC-Wandler zur Versorgung der Gate-Treiber von VAUX = 5 V
- VDD-Logikversorgung lokale 3,3 V oder VAUX
- 3,3 V, 5V-TTL/CMOS-Eingänge mit Hysterese
- Einfache Steckbrückenauswahl der Ansteuerspannungskonfiguration: +15/0 V, +15/-3 V, +19/0 V, +19/-3 V
- Übertemperaturschutz
Layout
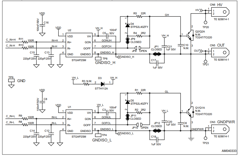
Schaltplan
Veröffentlichungsdatum: 2019-02-14
| Aktualisiert: 2024-01-29
