STMicroelectronics VL53L7CH Flugzeitsensor (ToF)
Der Time-of-Flight (ToF)-Sensor VL53L7CH von STMicroelectronics ist ein 8x8 (64 Zonen) Mehrzonensensor mit einem ultraweiten, diagonalen Sichtfeld (FoV) mit 90 °. Dieser Sensor bietet eine innovative Ausgang mit kompaktem und normalisiertem Histogramm (CNH) für KI-Applikationen, die mehrzonige Roh-ToF-Sensordaten erfordern. Das in jeder Zone gemessene IR-Signal wird als Rohdaten über jeden Histogramm-Bins an den Host gesendet. Der ToF-Sensor VL53L7CH ermöglicht dem Nutzer die Histogramm-Auflösung auf bis zu 128 Bins zu ändern und die Bin-Breite zu definieren. Dieser Sensor verfügt über eine Abtastrate von bis zu 60 Hz einen Bereich 2 cm bis 350 cm pro Zone und einen kontinuierlichen oder autonomen Betriebsbereichsmessungs-Modus. Der ToF-Sensor VL53L7CH arbeitet mit 1,8 V/3,3 V/2,8 V IOVDD oder einer Kombination aus entweder 3,3 V oder 2,8 V AVDD mit 1,8 V IOVDD-Spannung.Der ToF-Sensor VL53L7CH ist Treiber kompatibel mit dem Bauteil VL53L8CH und Pin-zu-Pin kompatibel mit den Bauteilen VL53L5CX und VL53L7CX. Dieser Sensor ist in Abmessungen von 6,4 mm x 3 mm x 1,6 mm in einem optischen LGA16-Gehäuse verfügbar. Der VL53L7CH ToF-Sensor wird für die Erkennung vom Becherrand für Kaffeemaschinen und Getränkespender sowie für die Zählung von Personen in Smart-Gebäuden verwendet. Andere Applikationen umfassen Bodenmessung für Robotik und Staubsauger, Gestenbewegung und Handhaltungserkennung.
Merkmale
- Kompakter und normalisierter Histogramm-Datenausgang (CNH) für KI:
- Multizonen-Datenausgang bis zu 64 separate Zonen
- Histogramm-Ausgang mit Signalzählung für jeden Behälter
- Bis zu 128 Behälter, Histogramm-programmierbare Größe
- Minimale Bin-Breite bis zu 37 mm
- Maximale Frequenz von bis zu 30 Hz über I2C
- Für jede Zone wird der Umgebungs-IR-Lichtpegel gemeldet
- Alle mit Time-of-Flight (ToF) verarbeiteten Daten (Entfernung, Signalamplitude und Reflexion) sind verfügbar
- Extrem großes Sichtfeld (FoV):
- 60° x 60° quadratische FoV (90° diagonal)
- Autonomer Stromsparmodus mit programmierbaren Interrupt-Schwellwerten zum Aktivieren des Hosts
- Reichweite von bis zu 350 cm
- Bewegungsanzeige für jede Zone, um zu erkennen, ob sich Ziele bewegt haben
- Hochkonfigurierbare CNH, um die Benutzererwartungen zu erfüllen:
- 64 Zonen mit 18 Behältern bei 15 Hz
- 32 Zonen mit 36 Behältern bei 15 Hz
- 16 Zonen mit 48 Behältern bei 25 Hz
- Einfache Integration:
- Reflowfähiges Einzel-Bauteil
- 1,8 V/3,3 V/2,8 V IOVDD oder Kombination aus 3,3 V oder 2,8 V AVDD mit 1,8 V IOVDD
- Kompatibel mit einer große Auswahl an Deckglasmaterialien
- Treiber-kompatibel mit VL53L8CH
- Pin-zu-Pin-kompatibel mit VL53L5CX und VL53L7CX
- Vollständig integriertes Miniaturmodul:
- Unsichtbarer 940-nm-VCSEL (Vertical Cavity Surface Emitting Laser)
- Diffraktive optische Elemente (DOE) an Sender und Empfänger ermöglichen ein quadratisches FoV
- Empfangsarray von einzelnen Photonen-Avalanche-Dioden (Single Photon Avalanche Diodes, SPADs)
- Firmware, die mit einem stromsparenden Mikrocontroller betrieben wird
- Abmessungen: 6,4 mm x 3 mm x 1,6 mm
Applikationen
- Becherranderkennung für Kaffeemaschinen und Getränkespender
- KI-Applikationen, die Mehrzonen-Rohdaten benötigen
- Personenzählung für Smart-Gebäude und Smart-Homes
- Bodenmessung für Robotik und Staubsauger
- Gestenbewegung und Handhaltungserkennung
Systemblockdiagramm
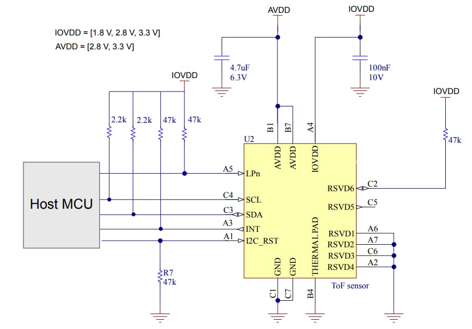
Applikations-Schaltplandiagramm
Veröffentlichungsdatum: 2023-07-21
| Aktualisiert: 2025-07-19
