STMicroelectronics STPMC1 Programmierbarer Energiezähler-IC
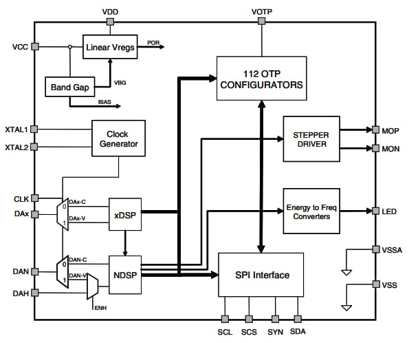
Der STMicroelectronics STPMC1 programmierbare mehrphasige Energiezähler-IC ist ein ASSP, der für eine wirksame Messung der Energie in Stromleitungssystemen mit Rogowski-Spulen, Stromtransformatoren, Nebenwiderständen oder Hall-Stromsensoren ausgelegt ist. Der STPMC1 implementiert alle Funktionen, die in einem ein-, zwei- oder dreiphasigen Energiezähler benötigt werden, wenn er mit einem oder mehreren STPMSx ICs kombiniert wird. Darüber hinaus kann der STPMC1 Energiezähler-IC mit einem Mikroprozessor für einen Multifunktions-Energiezähler gekoppelt werden oder direkt einen Schrittmotor für einen einfachen aktiven Energiezähler ansteuern.Der STPMC1 programmierbare mehrphasige Energiezähler-IC von STMicroelectronics verfügt über fünf Eingangsdaten-Pins, bei denen die ersten drei Pins die Spannungs- und Stromdaten der Phasen empfangen. Jede Dateneingabe verarbeitet zwei ΔΣ-Signale, die zeitmultiplext und vom STPMSx-Bauteil erzeugt werden. Der vierte Eingang empfängt ebenfalls gemultiplexte ΔΣ-Signale und kann verwendet werden, um den Nullleiterstrom oder ein anderes Signal zu erfassen. Der fünfte Eingangsdaten-Pin nimmt Nicht-Multiplex-ΔΣ-Signale auf und kann zur Erkennung der Magnetfelddaten von einem Hall-Sensor verwendet werden.
Der STPMC1 erzielt mit einer schnellen und effizienten Digitalarchitektur mit vier intern festverdrahtenen DSP-Einheiten (digitale Signalverarbeitung, DSP) eine sehr genaue Berechnung. Diese Einheiten führen alle Berechnungen auf den ΔΣ-Strömen in Echtzeit mit ΔΣ-arithmetischen Blöcken durch. Das STPMC1-Bauteil wird über einen SPI-Anschluss konfiguriert und kalibriert, der auch die Aufzeichnung und den Zugriff auf alle Daten ermöglicht. Die Konfigurations- und Kalibrierungsdaten können in einem 112-Bit-OTP-Block gespeichert oder dynamisch in Mikroprozessor-basierten Zählern eingestellt werden.
Merkmale
- Unterstützt ein-, zwei- oder dreiphasige WYE- und Delta-Dienste von 2 bis 4 Drähten
- Berechnet das kumulative aktive und reaktive Breitband und grundlegende harmonische Energien
- Berechnet aktive und reaktive Energien, RMS und aktuelle Spannungs- und Stromwerte für jede Phase
- Unterstützt Rogowski-Spulen, Stromtransformatoren, Nebenwiderstände oder Hall-Stromsensoren
- Exklusiver Berechnungsalgorithmus für eine Energie ohne Welligkeit
- Programmierbarer gepulster Ausgang
- Schrittmotor-Ausgänge
- Überwachung von Nullleiterstrom, Temperatur und Magnetfeld
- OTP-Speicher für Konfiguration und Kalibrierung
- SPI-Schnittstelle
- Unterstützt IEC 62052-11-/62053-21-/62053-23-Standards
- Weniger als 0,1 % Fehler über einen 1:1000-Dynamikbereich
Applikationen
- Leistungsmessung
Videos
Blockdiagramm
Weitere Ressourcen
- Strommessung in Messapplikationen mit einem Impulsstromsensor und einer Messeinrichtung von ST
- Schnelles digitales Kalibrierungsverfahren für STPMC1-basierte Energiezähler
- Mehrphasiges Demonstrations-Kit mit STPMC1 und STPMS2
- SPI-Protokoll für STPMC1 Messeinrichtung
- Mehrphasiger Chipsatz für die Energiemessung
