STMicroelectronics STLED524 LED-Display-Treiber
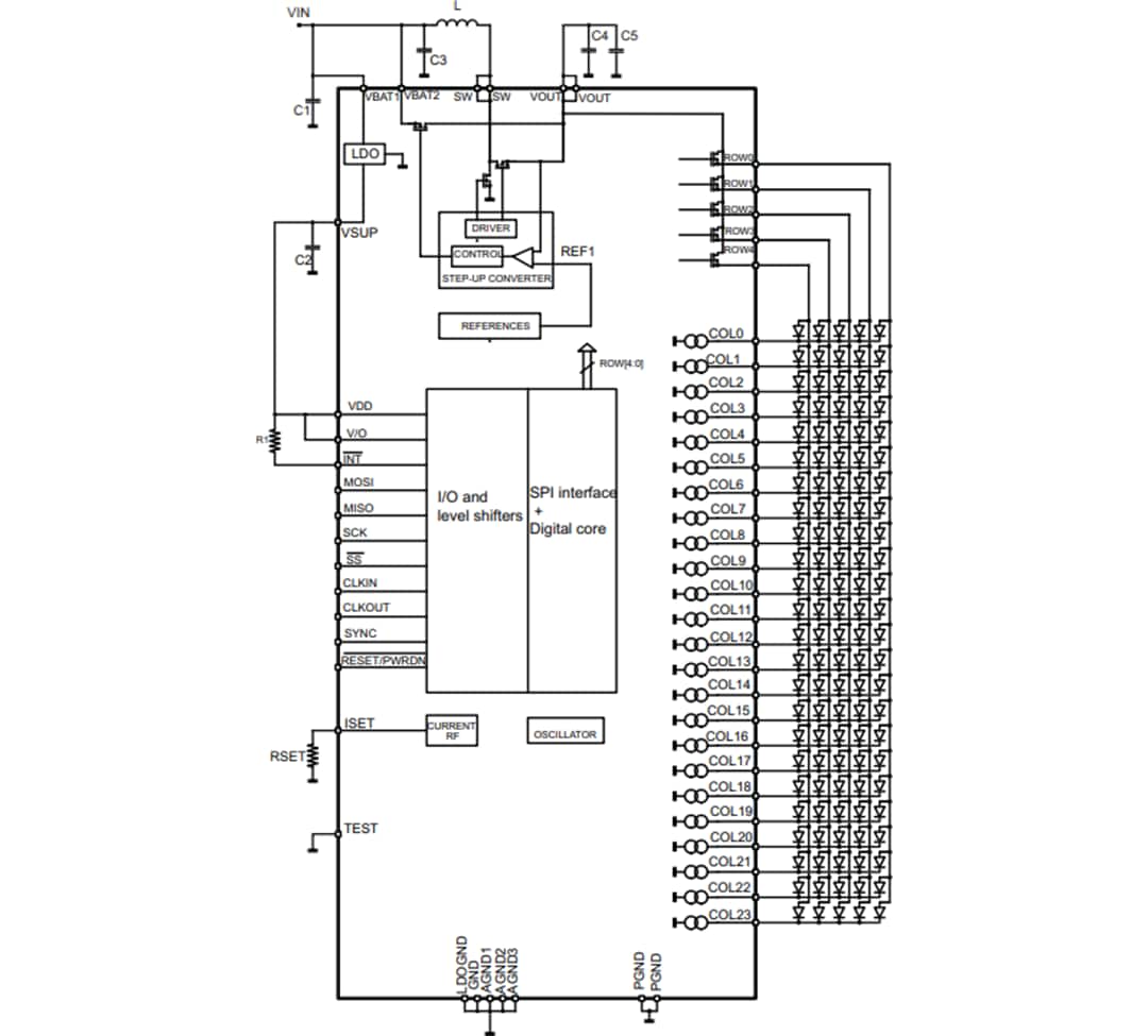
Der STLED524 LED-Display-Treiber von STMicroelectronics ist ein 5x24-Punktmatrix-LED-Display-Treiber, der jeden Punkt mit einem Strom von bis zu 20mA ansteuern kann. Die Zeilen der Matrix werden multiplexiert und jede LED in einer Reihe wird von einem separaten niederseitigen Stromspiegel angesteuert. Die Stromregler werden durch einen integrierten DC-DC-Aufwärts-Wandler versorgt. Seine Ausgangsspannung kann durch das interne Register eingestellt werden, um den Wirkungsgrad entsprechend dem Typ der LEDs (deren Durchlassspannung) zu optimieren. Dies reduziert die Verlustleistung des Stromspiegels und verbessert die allgemeine Leistungsfähigkeit. Die STLED524 enthält auch einen internen LDO-Regler, der eine Versorgungsspannung für zusätzliche Schaltungen zur Verfügung stellt. Der maximale Strom, der von jedem Stromspiegel geliefert wird, wird durch den RSET-Widerstand eingestellt. Der Strom einer jeden LED (Punkt) kann durch die Einstellungen der internen Register in 255 Stufen gedimmt werden.The STLED524 features PWM dimming in 255 steps. Automatic slope function is also supported. Cycle time and slope time can be adjusted for each LED (dot) separately.
Two patterns can be stored in internal registers. The automatic scrolling of the display content is possible in 4 ways.
The STMicroelectronics STLED524 LED Display Driver is offered in a 3.4mm x 3.0mm CSP56 package with a -30°C to +85°C operating temperature range.
Merkmale
- Operating input voltage range from 2.7V to 5.5V
- 5x24 LED matrix driver
- Adjustable luminance separately for each LED thanks to internal registers in 255 steps
- Internal registers store 2 patterns
- 4-way scroll function with the possibility to lock column data
- PWM dimming in 255 steps
- Adjustable blanking time
- Automatic slope function
- Cycle time and slope time adjustable for each dot separately
- SPI interface
- Integrated step-up converter with adjustable output voltage
- Integrated LDO with 3.1V output @ 80mA
- Boost efficiency 92% at 350mA
- 2.4MHz switching frequency
- 3.4mm x 3.0mm CSP56 package; 0.4mm pitch
Applikationen
- Appliance user interfaces
- Display driver for handheld units
STEVAL-LLL001V1 Board
STMicroelectronics STEVAL-LLL001V1 Evaluation Board is designed to demonstrate the features of the STLED524 intelligent matrix LED display driver. The kit features a 5x24 matrix of SMD white LEDs incorporated on the board. Two boards can also be joined using the on-board connectors to drive a 10x24 LED matrix.
Typical Application Circuit
