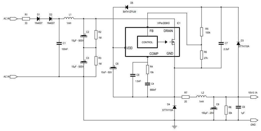
STMicroelectronics STEVAL-VP26K01B Abwärtswandler-Referenzdesign
Das STEVAL-VP26K01B Abwärtswandler-Referenzdesign von STMicroelectronics implementiert einen 15-V-/1,5-W-Abwärtswandler für extrem große Eingangsspannungs-Hilfsstromversorgungen von 60 VDC bis 870 VDC oder 90 VAC bis 600 VAC. Dieses Referenzdesign verfügt über eine sehr kompakte Bauweise mit enger Leitungs- und Lastregelung über den gesamten Eingangs- und Ausgangsbereich.Merkmale
- Extrem großer Eingangsspannungsbereich: 90 VAC bis 600 VAC oder 60 VDC bis 870 VDC
- Frequenzbereich: 50 Hz bis 60 Hz
- Ausgangsspannung: 15 V
- Ausgangsstrom: 100 mA
- Sehr kompakte Größe
- Enge Leitungs- und Lastregelung über den gesamten Eingangs- und Ausgangsbereich
- Erfüllt dank der Frequenz-Jitter-Funktion die Anforderungen für leitungsgebundene EMI gemäß IEC55022 Klasse B selbst mit reduziertem EMI-Filter
- RoHS-konform
Schaltplan-Diagramm
Veröffentlichungsdatum: 2019-09-27
| Aktualisiert: 2024-03-12
