STMicroelectronics STEVAL-VP12201B Evaluierungsboard
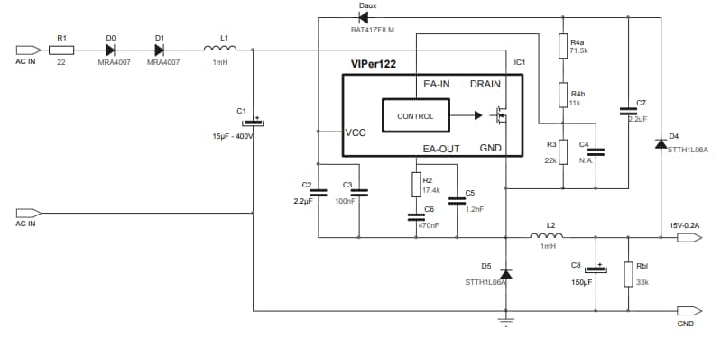
Das STEVAL-VP12201B Evaluierungsboard von STMicroelectronics enthält einen Abwärtswandler von 15 V/220 mA, der auf dem VIPER122 Hochspannungswandler basiert. Der VIPER122 Wandler wird bei einer festen Frequenz mit einem Frequenzjitter von 60 kHz betrieben und erfüllt die Standards für elektromagnetische Störungen. Das Evaluierungsboard verfügt über eine geringe Größe, eine minimale BOM, einen hohen Wirkungsgrad und einen geringen Standby-Verbrauch sowie eine enge Leitungs- und Lastregelung. Das STEVAL-VP12201B Evaluierungsboard bietet einen Aufwärtsmodusbetrieb, der einen geringen Stromverbrauch bei Nulllast ermöglicht und die durchschnittliche Schaltfrequenz reduziert, um alle frequenzbezogenen Verluste zu minimieren.Merkmale
- Enthält einen Abwärtswandler von 15 V/220 mA
- Basiert auf dem VIPER122 Hochspannungswandler
- Kompakte Größe
- Minimale BOM
- Geringer Standby-Verbrauch
- Enge Leitungs- und Lastaufnahme über den gesamten Eingangs- und Ausgangsbereich
- Enthält einen Aufwärtsmodus-Betrieb
- Erfüllt leitungsgebundene EMI gemäß IEC55022 Klasse B selbst mit reduziertem EMI-Filter
Technische Daten
- Frequenzbereich: 50 Hz bis 60 Hz
- Universal-AC-Netzeingangsspannungsbereich: 85 VAC bis 265 VAC
- Ausgangsspannung: 15 V
- Ausgangsstrom: 200 mA
- Standby-Netzstromverbrauch: weniger als 30 mW bei 230 VAC
- Durchschnittlicher Wirkungsgrad von weniger als 77 %
Schaltplan-Diagramm
Leistungsdiagramm
Veröffentlichungsdatum: 2019-10-21
| Aktualisiert: 2024-03-15
