STMicroelectronics STEVAL-LLL003V1 Evaluierungsboard
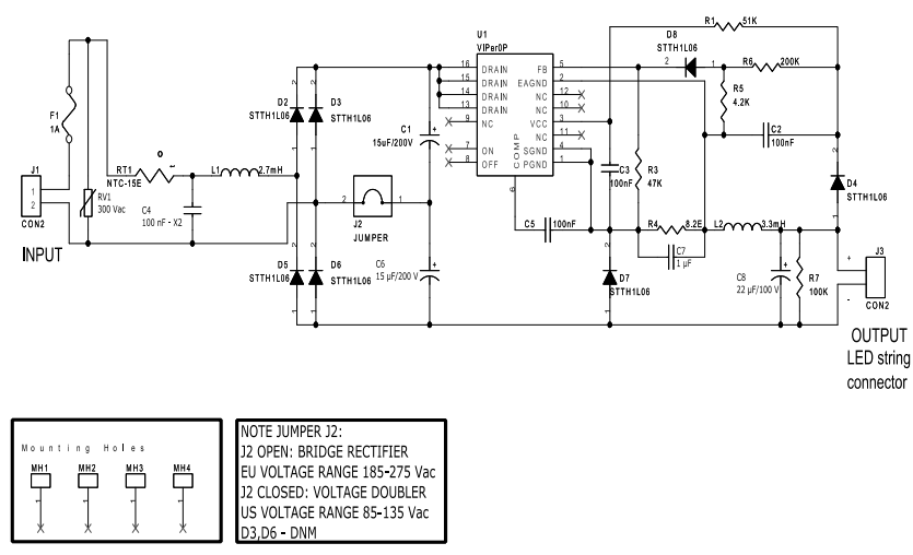
Das STMicroelectronics STEVAL-LLL003V1 Evaluierungsboard von basiert auf einer nicht isolierten Abwärtstopologie mit VIPer0P, die eine minimale Anzahl von Komponenten und einen hohen Wirkungsgrad bei hoher Ausgangsspannung gewährleistet. Das STEVAL-LLL003V1 Evaluierungsboard verfügt über den neuen VIPer0P Offline-Hochspannungswandler als Applikations-Core. Dieser Applikations-Core integriert einen stoßentladungsfesten 800V-Leistungs-MOSFET mit Strommodussteuerung. Das STEVAL-LLL0031 Evaluierungsboard bietet eine thermische Abschaltung, einen offenen oder Nulllast-Schaltungsschutz und Kurzschluss- oder Überlastschaltungsschutz. Dieses STEVAL-LLL003V1 Evaluierungsboard wendet eine direkte Stromregelung an, um die Genauigkeit des LED-Stroms zu verbessern.Merkmale
- Nicht-isolierte Abwärtstopologie
- Zwei Eingangsspannungsbereiche:
- US-Bereich: 85 VAC bis 135 VAC
- EU-Bereich: 175 VAC bis 285 VAC
- Schutzfunktionen:
- Offener oder Nulllast-Schaltungsschutz
- Kurzschluss- oder Überlast-Schaltungsschutz
- Thermische Abschaltung
- Soft-Start für eine verbesserte Systemzuverlässigkeit
STEVAL-LLL003V1 Schaltplan-Diagramm
Veröffentlichungsdatum: 2017-11-09
| Aktualisiert: 2022-06-21
