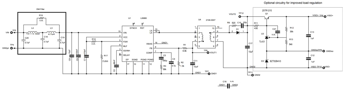
STMicroelectronics STEVAL-L6986IV1 Wandler-Evaluierungsboard
Das STMicroelectronics STEVAL-L6986IV1 Wandler-Evaluierungsboard basiert auf dem L6986I synchronen 5-W-Abwärtsschaltreglers mit 38 V, der für die isolierte Abwärtstopologie ausgelegt ist. Die primäre Ausgangsspannung kann genau eingestellt werden, während ein Transformator den isolierten sekundären Ausgang erzeugt. Kein Optokoppler erforderlich. Die primäre Senkenleistung (1,9 A, typisch) ermöglicht eine ordnungsgemäße Energieübertragung zur Sekundärseite und einen nachverfolgten Soft-Start des sekundären Ausgangs. Der Regelkreis basiert auf einer Spitzenstrommodusarchitektur und das Bauteil arbeitet in erzwungener PWM.Die Austastzeit von 300 ns filtert die Oszillationen, die durch die Streuinduktivität des Transformators erzeugt werden und machen die Lösung robuster. Die Impuls-für-Impuls-Stromsensoren auf beiden Leistungselementen implementiert einen effektiven Konstantstromschutz auf der Primärseite. Dank der primären Sperrstrombegrenzung ist der sekundäre Ausgang gegen Kurzschlüsse geschützt. Die Sekundärspannung wird mit einem Leistungstransistor und einer Shunt-Spannungsreferenz (TL431AIL3T) stabilisiert.
Das STEVAL-L6986IV1 Evaluierungsboard von STMicroelectronics erzeugt zwei isolierte Spannungen (positiv ca. 18 V und negativ zwischen 4 V und 5 V), die sich insbesondere für die Versorgung des IGBT-/SiC-MOSFET-Gate-Treibers für mehrere Applikationen eignen. Ein einfacher Bypass ermöglicht die Versorgung einer einzelnen isolierten Spannung.
Merkmale
- Für die Iso-Abwärtstopologie ausgelegt
- Betriebseingangsspannung: 4 V bis 38 V
- Primäre Ausgangsspannungsregelung/kein Optokoppler erforderlich
- Primärstrombelastbarkeit: 1,9 A (typisch)
- Spitzenstrommodus-Architektur im erzwungenen PWM-Betrieb
- Austastzeit: 300 ns
- 8 µA IQ-SHTDWN
- Einstellbare fSW und Synchronisierung
- Integrierter primärer Ausgangsspannungswächter
- Einstellbare Soft-Start-Zeit
- Interne Primärstrombegrenzung
- Überspannungsschutz
- RDS(ON) HS = 180 mΩ, RDS(on) LS = 150 mΩ
- Thermische Abschaltung
Schaltplan
