STMicroelectronics STEVAL-CCA027V1 Demonstrationsboard
Das STMicroelectronics STEVAL-CCA027V1 Audioverstärker-Demonstrationsboard der Klasse D wurde für den Hochleistungs-Dual-BTL-Audioverstärker der Klasse D TDA7492 entwickelt. Aufgrund seines hohen Wirkungsgrades ist das Bauteil in PSSO36 eingebaut und kann die erzeugte Wärme mit einem relativ kleinen Kühlkörper abführen.Jumper auf dem Board ermöglichen die Konfiguration des Verstärkers, um alle Funktionen als einendige oder Differenzeingänge sowie feste Verstärkungseinstellungen zu bestätigen. Standby- und Stummschaltfunktionen werden über die mitgelieferten Mikroschalter aktiviert.
Merkmale
- 50 W + 50 W Dauerausgangsleistung bei THD = 10 %, RL = 6 Ω, VCC = 25 V
- 40 W + 40 W Dauerausgangsleistung bei THD = 10 %, RL = 8 Ω, VCC = 25 V
- Weitbereichs-Einzelversorgungsbetrieb (8-26 V)
- Vier auswählbare feste Verstärkereinstellungen (21,6 dB, 27,6 dB, 31,1 dB und 33,6 dB)
- Hoher Wirkungsgrad (η = 90 %)
- Differentielle Eingänge für minimales Gleichtaktrauschen
- Standby- und Stummschaltungsfunktionen
- Kurzschluss- und thermischer Überlastschutz
- Extern synchronisierbar
- RoHS-konform
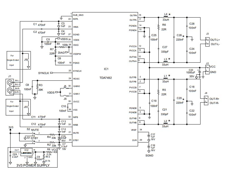
Schaltplan
Veröffentlichungsdatum: 2019-10-07
| Aktualisiert: 2024-03-14
