STMicroelectronics L99MOD53XP Treiber mit mehreren Ausgängen
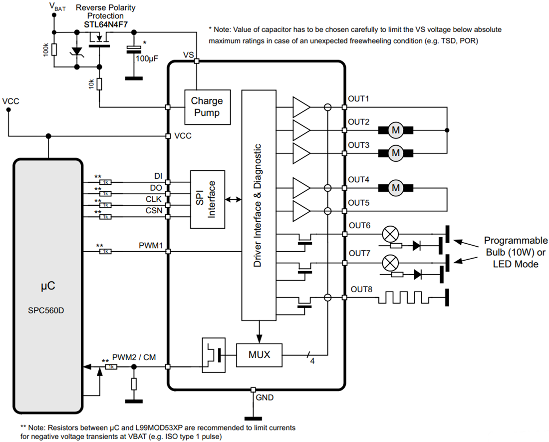
Der STMicroelectronics L99MOD53XP Treiber mit mehreren Ausgängen ist ein Mikrocontroller-gesteuerter multifunktionaler Betätigertreiber für Fahrzeuganwendungen. Bis zu drei DC-Motoren und drei geerdete ohmsche Lasten können mit fünf Halbbrücken und drei High-Side-Treibern angesteuert werden. Die integrierte SPI steuert alle Betriebsmodi (vorwärts, rückwärts, Bremse und hohe Impedanz). Darüber hinaus sind alle Diagnoseinformationen über den SPI-Lesevorgang verfügbar.Merkmale
- AEC-Q100-qualifiziert
- Drei Halbbrücken für Lasten von 0,75 A (RDSon = 1.600 mΩ)
- Zwei konfigurierbare High-Side-Treiber für eine Last von bis zu 1,5 A (RDSon = 500 mΩ) oder eine Last von 0,35 A (RDSon = 1.800 mΩ)
- Eine Vollbrücke für eine Last von 6 A (RDSon = 150 mΩ)
- Ein High-Side-Treiber für eine Last von 6 A (RDSon = 100 mΩ)
- Programmierbare Soft-Start-Funktion zur Ansteuerung von Lasten mit höheren Einschaltströmen (z. B. Strom von >6 A, >1,5 A)
- Sehr geringer Stromverbrauch im Standby-Modus IS <6 μA (typisch), Tj ≤85 °C)
- Alle Ausgänge verfügen über eine Kurzschluss-Sicherung
- Stromüberwachungsausgang für High-Side-OUT1, -OUT4, -OUT5 und -OUT8
- Alle Ausgänge verfügen über einen Übertemperaturschutz
- Diagnosefunktionen für offene Last für alle Ausgänge
- Überlast-Diagnose für alle Ausgänge
- PWM-Steuerung aller Ausgänge
- Ladepumpenausgang für Batterie-Verpolungsschutz
Applikationen
- Steuerung mehrerer Motoren und zusätzlicher Lasten in High-Side-Konfiguration, wie z. B. Glühbirnen, LEDs oder geschützte Versorgung, wie Sensoren oder Kameras
Blockdiagramm
Veröffentlichungsdatum: 2019-12-04
| Aktualisiert: 2024-02-20
