Silicon Labs Ember EM351/EM357 ARM-SoCs
Die Ember EM351/EM357 ARM-SoCs mit integrierten Zigbee-Chips von Silicon Labs liefern eine bisher unerreichte Leistung und Code-Dichte sowie einen unübertroffenen Stromverbrauch in einem kompakten Gehäuse. Diese SoCs kombinieren einen IEEE 802.15.4 2,4-GHz-Funktransceiver mit einem ARM® Cortex-M3-32-Bit-Mikroprozessor, Flash- und RAM-Speicher mit einer leistungsstarken Hardware, die durch Debug-Funktionen auf Netzwerkebene unterstützt werden. In Kombination mit dem leistungsstarken Ökosystem von ARM-Tools ermöglichen diese Bauteile und Tools eine einfachere Entwicklung und schnellere Markteinführung für OEMs. Die EM351 und EM357 SoCs sind eng mit der EmberZNet PRO ZigBee-konformen Mesh-Netzwerk-Software integriert. Die EM35x Chips können als vollständige SoC-Bauteile für kostengünstige Sensoren und weitere Geräte in Wohnräumen entwickelt werden. Dies gilt auch für Netzwerk-Co-Prozessor(NCP)-Bauteile, da ständig komplexer werdende Applikationen auf einem großen Applikations-Mikroprozessor betrieben werden.Merkmale
- Branchenführende ARM Cortex-M3-basierte Produktfamilie von ZigBee-SoCs
- Außergewöhnliche HF-Performance
- 128 kB (EM351) und 192 kB (EM357) Flash-Varianten verfügbar
- 12 kB RAM
- Hohe Codedichte für die anspruchsvollsten Applikationen
- Niedrigster Tiefschlafstrom und mehrere Schlafmodi
- Hervorragende Immunität gegenüber anderen 2,4-GHz-Bauteilen für eine zuverlässige Koexistenz
- Eingebauter Speicherschutz
- Flexible Antennenschnittstelle ermöglicht eine einfache Antennenverbindung mit oder ohne PA
- Flash gewährleistet 20.000 Schreibzyklen und verbessert die Token-Speicherkapazität über SIM-EEPROM
- AES 128 Hardware-Verschlüsselungsengine mit einem echten Zufallsnummerngenerator
- Hardware-unterstütztes Debugging auf Netzwerkebene mit Packet-Trace-Anschluss
- Kann als ZigBee-Koordinator, Router oder Endgerät eingesetzt werden
- Thumb-2-Befehlssatz
- Betrieb bei 6, 12 oder 24 MHz
- Flexibler vektorgesteuerter Interrupt-Controller
- Geringer Stromverbrauch und fortschrittliche Verwaltung
- Rx-Strom (mit CPU): 26 mA
- Tx-Strom (mit CPU, +3 dBm TX): 31 mA
- Niedriger Tiefschlafstrom mit erhaltendem RAM und GPIO: 400 nA ohne/800 nA mit Schlaf-Timer
- Interner RC-Oszillator mit niedriger Frequenz für ein stromsparendes Schlaf-Timing
- Interner Hochfrequenz-RC-Oszillator für ein schnelles Starten (110 µsec) des Prozessors aus dem Schlafmodus
Applikationen
- Smart Energy
- Hausautomatisierung
- Sicherheitsüberwachung und Automatisierung (SMA)
- Beleuchtungssteuerungen
- Gebäudeautomatisierung
- Industrieautomatisierung
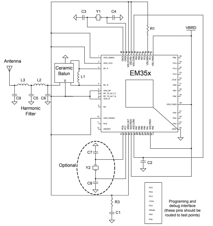
Typische Applikations-Schaltung
Blockdiagramm
Veröffentlichungsdatum: 2019-06-26
| Aktualisiert: 2024-01-05
