Panasonic PGA26ExxBA-06 X-GaN-Chopper-Evaluierungsboards
Panasonic PGA26ExxBA-06 X-GaN-Chopper-Evaluierungsboards wurden mit einem X-GaN-Treiber entwickelt, der die Hochgeschwindigkeits-Schalteigenschaften von X-GaN-Leistungstransistoren während des Ein- und Ausschaltens misst. Diese Evaluationsboards arbeiten mit einer Eingangsspannung von 400 V, Versorgungsspannung von 12 V und einer externen Taktspannung von 5 V. Das PGA26E19BA Evaluierungsboard ist mit einem ON-Widerstandswert von 190 mΩ erhältlich während das Evaluierungsboard PGA26E07BA mit einem ON-Widerstandswert von 70 mΩ erhältlich ist. Diese Evaluierungsboards eignen sich ideal für die Charakterisierung von X-GaN-Leistungs-FETs und Fly-Back-Topologie.Merkmale
- Maximale Eingangsspannung von 400 VDC
- On-Widerstandswerte:
- 70 mΩ für PGA26E07BA-SWEVB006
- 190 mΩ für PGA26E19BA-SWEVB006
- Unterstützt die Evaluierung von Schalteigenschaften mit einem 2-Puls-Test mit induktiver Last für dv/dt- und di/dt-Messungen
- Hochgeschwindigkeitsschaltung und Hochfrequenz-Betriebsleistung
- 5 V externe Taktspannung
- 12 V Treiber-IC-Stromversorgung
Lieferumfang Kit
- PGA26E07BA-SWEVB006:
- PGA26E07BA 600 V, 70 mΩ X-GaN-Leistungstransistor
- AN34092B X-GaN-Einkanal-Gate-Treiber-IC
- PGA26E19BA-SWEVB006:
- PGA26E19BA 600 V, 190 mΩ X-GaN-Leistungstransistor
- AN34092B X-GaN-Einkanal-Gate-Treiber-IC
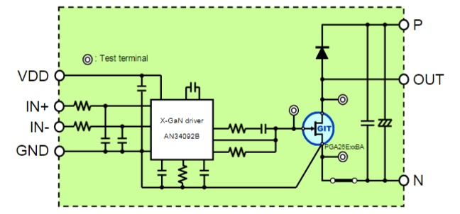
X-GaN-Chopper-Evaluierungsboard - Blockdiagramm
Veröffentlichungsdatum: 2018-09-05
| Aktualisiert: 2022-09-28
