onsemi NCS32100 Induktiver Positionssensor
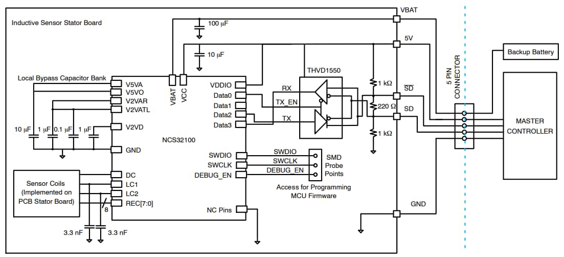
Der onsemi NCS32100 induktive Positionssensor ist ein vollausgestatteter Controller und eine Sensorschnittstelle für die Winkelmessung mit hoher Auflösung und hoher Genauigkeit, wenn er mit einem Leiterplattensensor gepaart wird. Dieser Sensor unterstützt eine UART-Schnittstelle von 2,5 MHz für den Anschluss an einen RS-485-Halbduplex-Treiber und ein Batterie-Backup für eine mehrgängige Zählverfolgung. Der NCS32100 Sensor unterstützt eine flexible Bauform zum Anschluss verschiedener induktiver Sensormuster und bietet eine Vielzahl digitaler Ausgangsformate. Dieser Sensor liefert Messwerte für Geschwindigkeit, Temperatur und Batterie-Backup. Der NCS32100 verfügt über eine Stromversorgungsschaltung, die einen weiten VCC-Bereich unterstützt und eine Batterie-Backup-Funktion bietet. Dieses induktive Positionssensor eignet sich ideal für den Einsatz in der Industrieautomatisierung für Applikationen wie Winkelpositions- und Geschwindigkeitssensorik, Robotik und Servosteuerung.Merkmale
- Maximale Geschwindigkeit bei voller Genauigkeit: 6.000 rpm
- Maximale funktionale Rotordrehzahl: 45.000 rpm
- Versorgungsspannungsbereich: 2,7 V bis 5,5 V
- Bietet einen Ausgang für absolute Positionserfassung mit einem programmierbaren Index.
- Bietet Messungen von Geschwindigkeit, Temperatur und Batterie-Backup
- Unterstützt die 2,5-MHz-UART-Schnittstelle für den Anschluss an einen RS-485-Halbduplex-Treiber.
- Unterstützt Batterie-Backup für mehrgängige Zählverfolgung
- Meldet die interne Bauteiltemperatur mit programmierbarem Übertemperatur-Schwellenwert
- Meldet die Backup-Batteriespannung mit programmierbarem Schwellenwert bei niedrigem Batteriestand
- Die Sensorschnittstelle bietet eine hohe Konfiguration (bis zu 8 Kanäle)
- Anschwingzeit auf externen Masterdatenerfassungsbefehl von 3 µs
- Stromverbrauch bei vollem Betrieb: 80 mA (typisch)
- Geringer Stromverbrauch im Batteriemodus: 2 mA (typisch)
- Unterstützt Selbstkalibrierung
- Unterstützt Latenzunterdrückung
- 20-Bit-Positionsauflösung
- Mehrgängige 24-Bit-Auflösung
- RoHS-konform
- Bleifrei
Applikationen
- Industrieautomatisierung
- Motorsteuerung/-positionierung
- Encoder-Module
- Robotik
- Servo
Blockdiagramm
Typische Applikations-Schaltung
Veröffentlichungsdatum: 2023-05-30
| Aktualisiert: 2026-01-06
