onsemi NCP3284 Einphasen-Spannungsregler
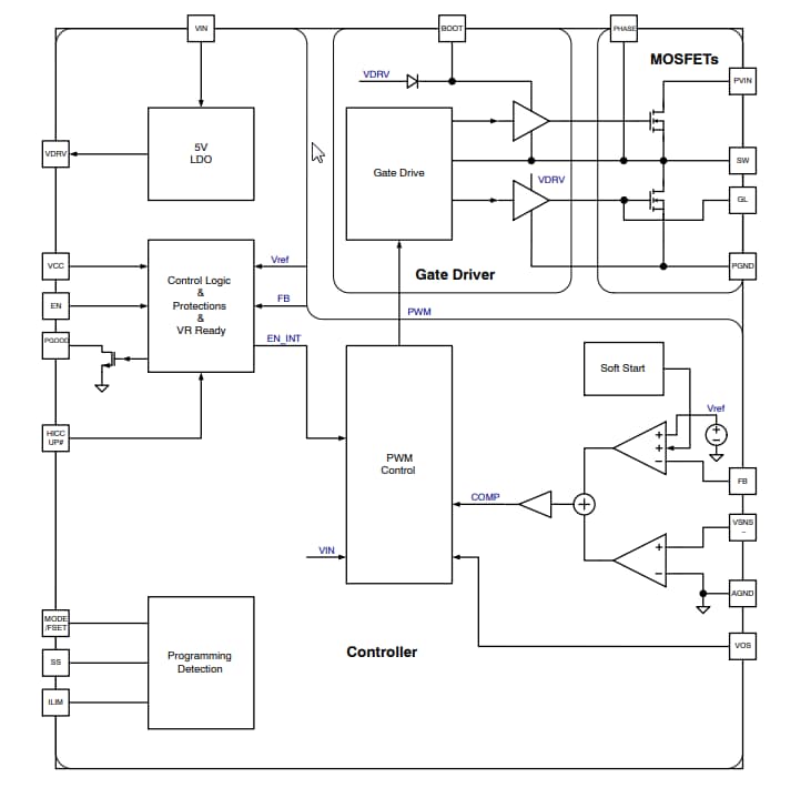
Die NCP3284 Einphasen-Spannungsregler von onsemi enthalten Leistungs-MOSFETs für eine Leistungsmanagement-Lösung mit einem hohen Wirkungsgrad und kompaktem Footprint. Das Bauteil integriert einen DC/DC-Controller mit zwei MOSFETs mit sehr hohem Wirkungsgrad in einem thermisch verbesserten QFN-Gehäuse von 5 mm x 6 mm. Die NCP3284 Regler nutzen eine patentierte erweiterte Rampen-Pulsmodulations-Steuerungsarchitektur, die extrem schnelle Lasttransienten liefert, um die Reduzierung von externen Kondensatoren und/oder bessere Transiententoleranzen zu ermöglichen.Die NCP3284 Regler können einen Ausgangsstrom von bis zu 30 A in einem großen Ausgangsspannungsbereich liefern. Die NCP3284 Einphasen-Spannungsregler arbeiten mit einer hohen Schaltfrequenz von bis zu 1 MHz und ermöglichen dadurch kleine Induktivitäten und Kondensatoren. Der NCP3284 verfügt über eine Differentialspannungsmessung, eine flexible Soft-Start-Programmierung und umfassende Schutzfunktionen.
Merkmale
- VIN = 4,5 V~18 V mit Eingangs-Vorwärtskopplung
- VOUT = 0,8 V~Min. (0,85 × VIN, 5,5 V) mit Fernspannungsmessung
- Schaltfrequenz: Fsw = 500 k/600 k/800 k/1 MHz
- Dauerausgangsstrom von bis zu 30 A und Impulsstrom von 45 A
- Integrierter 5-V-LDO oder externe 5-V-Versorgung
- Freigabe mit programmierbarer VIN-UVLO
- Wählbare erzwungene CCM und automatische DCM/CCM für einen hohen Wirkungsgrad bei geringer Last
- Programmierbarer Sanftanlauf
- Ausgangsentladung bei Abschaltung
- Programmierbare Strombegrenzung
- Unterspannungs- und Überspannungsschutz
- Überbrückbarer Übertemperaturschutz
- Wählbarer Schutzmodus (Latch-Off oder Hiccup)
- Power-Good-Anzeige
- PQFN37-Gehäuse von 5 x 6 mm mit einem Rastermaß von 0,5 mm
- Bleifrei und RoHS-konform
Applikationen
- Punktlast
- Telekommunikation und Netzwerke
- Server- und Speichersystem
- Computer-Applikationen
Blockdiagramm
Veröffentlichungsdatum: 2019-11-07
| Aktualisiert: 2024-02-07
