Nexperia NGD4300 4 A-Dual-MOSFET-Gate-Treiber
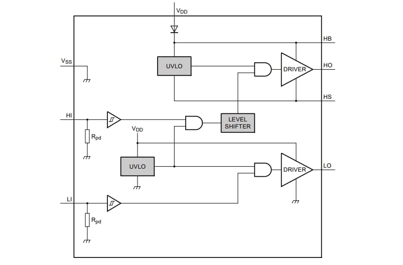
Nexperia NGD4300 4 A Dual-MOSFET-Gate-Treiber wurden entwickelt, um High- und Low-Side-N-Kanal-MOSFETs in einer synchronen Buck- oder Halbbrücken-Konfiguration anzusteuern. Der potentialfreie High-Side-Treiber nutzt Schienenspannungen bis zu 120 V und verwendet eine Bootstrap-Versorgung mit einer integrierten Diode. Die Low-Side- und High-Side-Ausgangstreiber verfügen über eine unabhängige Unterspannungssperre (UVLO), die den Ausgangstreiber deaktiviert, wenn die Treiberversorgung unter ihrem Schwellenwert liegt.Die NGD4300 Gate-Treiber von Nexperia empfangen Eingangssteuersignale, die sowohl mit der TTL- als auch CMOS-Signalisierung so niedrig wie 2,5 V (±10 %) konform sind. Die von einem internen Spannungsregler bereitgestellte niedrige Spannung dient zur Versorgung der Schaltkreise in den Signalpfaden zur Steuerung der Low-Side- und High-Side-Leistungsschalter. Diese Funktion ermöglicht einen Strom sparenden Betrieb und eine besser kontrollierte Treiberleistung, unabhängig von der IC-Versorgungsspannung.
Der NGD4300-Q100 wird in einem HSO8-Gehäuse angeboten, während der NGD4300 in SO8-, HWSON8- und HSO8-Gehäusen verfügbar ist. Alle Teile arbeiten über einen erweiterten Temperaturbereich von -40 °C bis +125 °C. Der NGD4300-Q100 ist gemäß dem Automotive Electronics Council (AEC) Q100-Standard (Klasse 1) qualifiziert und eignet sich für Fahrzeuganwendungen.
Merkmale
- Automotive-Produktqualifizierung gemäß AEC-Q100 Klasse 1 (NGD4300DD-Q100J)
- Ausgelegt für -40 °C bis +125 °C
- Eingangssignale, die sowohl mit TTL- als auch CMOS-Signalisierung von 2,5 V, 3,3 V und 5 V konform sind
- Ausgangssignale mit 1 ns Laufzeitverzögerungsanpassung (typisch)
- Ausbreitungszeiten von 13 ns (typisch)
- Schaltfrequenz bis zu 1 MHz
- 4 A-Spitzenstrom- und 5 A-Senkenstrombelastbarkeit der Gate-Treiber-Endstufe
- Bootstrap-Versorgungsspannung von bis zu 120 V mit einer integrierten Bootstrap-Diode
- 4 ns-Anstiegs- und 3,5 ns-Abfallzeiten mit 1.000 pF-Lasten
- 8 V bis 17 V VDD-Betriebsbereich
- Unterspannungsschutz für Low-Side- und High-Side-Versorgungen
- Geringer Stromverbrauch (IDDO) von 0,6 mA (typisch)
- 8-pin-HSO8-Gehäuse
- ESD-Schutz:
- HBM ANSI/ESDA/JEDEC JS-001 Klasse 2 übersteigt 2.000 V
- CDM: ANSI/ESDA/JEDEC JS-002 Klasse C3 übertrifft 1.000 V
Applikationen
- Stromgespeiste Push-Pull-Wandler
- Durchflussleistungswandler mit zwei Schaltern
- Audioverstärker der Klasse D
- Solid-State-Motorantriebe
Datenblätter
Typische Applikation
Blockdiagramm
