Monolithic Power Systems (MPS) MPQ5068 Hot-Swap Protection Device
Monolithic Power Systems (MPS) MPQ5068 Hot-Swap Protection Device is designed to protect circuitry on its output from transients on its input. The device also protects its input from undesired shorts and transients coming from its output. During start-up, the slew rate at the output limits the inrush current. An external capacitor connected to the SS pin controls the slew rate.The MPS MPQ5068 Hot-Swap Protection Device offers a maximum output load that is current-limited using a sense FET topology. A low-power resistor from the ISET pin to the ground controls the magnitude of the current limit. An internal charge pump drives the gate of the power device, allowing for a power FET with a very low on-resistance of 7mΩ.
The MPQ5068 offers fault protections that include current-limit protection, thermal shutdown, and damaged-MOSFET detection. Both the current limit and thermal shutdown support configurable auto-retry and latch-off mode. The device also features under-voltage protection.
The MPQ5068 is available in a QFN-22 (3mm x 5mm) package and is AEC-Q100 qualified.
Features
- Integrated 7mΩ power MOSFET
- Adjustable current limit (5A to 15A)
- Output current measurement
- ±10% Current monitor accuracy
- Fast response (200ns) for short protection
- PG detector and FLTB indication
- PG asserts low when VIN = 0V
- Damaged MOSFET detection
- External soft start
- Under-voltage lockout
- Thermal protection
- Available in a QFN-22 (3mm x 5mm) package
- Available in AEC-Q100 grade 1
Applications
- Automotive infotainment
- Automotive clusters
- Advanced driver assistance systems
- Automotive systems
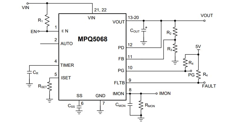
Typical Application
Veröffentlichungsdatum: 2021-04-02
| Aktualisiert: 2022-04-21
