Monolithic Power Systems (MPS) MP4322 Step-Down Switching Converters

Monolithic Power Systems (MPS) MP4322 Step-Down Switching Converters are 350kHz to 2.5MHz configurable-frequency synchronous converters with integrated internal high-side and low-side power MOSFETs. These converters offer up to 2A continuous output current with peak current mode control. The MP4322 converters operate in Advanced Asynchronous Modulation (AAM) mode and optimize efficiency under no-load and light-load conditions. These converters employ a 128-step triangular profile and 15kHz modulation frequency to spread the internal switching frequency across a 20% (±10%) window.

The MP4322 converters feature 20μA sleep mode Quiescent current (IQ), 42V load dump tolerance, Power Good (PG) output, Hiccup Over-Current Protection (OCP), and Low-Dropout (LDO) mode. These converters are CISPR25 Class 5 compliant and are available in a QFN-12 (2mm x 3mm) package with wettable flanks. The MP4322 converters are used in USB chargers, general consumer, battery-powered systems, and aftermarket automotive applications.

Features

  • Increases battery life:
    • 1μA shutdown supply current (ISD)
    • 20μA sleep mode Quiescent current (IQ)
    • Advanced Asynchronous Modulation (AAM) mode increases efficiency under light loads
  • High performance for improved thermals:
    • Integrated 70mΩ/50mΩ MOSFETs
    • 65ns minimum on time (tON_MIN)
    • 50ns minimum off time (tOFF_MIN)
  • Optimized for EMC/EMI:
    • Frequency Spread Spectrum (FSS) modulation
    • Symmetric VIN pinout
    • CISPR25 Class 5 compliant
    • 350kHz to 2.5MHz configurable switching frequency (fSW)
    • MeshConnect™ flip-chip package
  • Designed for aftermarket automotive applications:
    • 42V load dump tolerance
    • Supports 3.1V for cold crank conditions
    • Up to 2A of continuous output current
    • Up to 36V continuous operation 
    • -40°C to 125°C junction temperature (TJ) range
  • Power Good (PG) output
  • Low-Dropout (LDO) mode
  • Hiccup Over-Current Protection (OCP)
  • Available in a QFN-12 (2mm x 3mm) package
  • Available in a wettable flank package

Applications

  • USB chargers
  • Battery-powered systems
  • General consumer

Typical Application Diagrams

Application Circuit Diagram - Monolithic Power Systems (MPS) MP4322 Step-Down Switching Converters

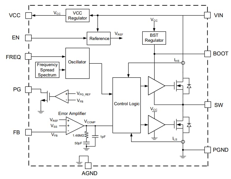
Functional Block Diagram (Adjustable-Output Version)

Block Diagram - Monolithic Power Systems (MPS) MP4322 Step-Down Switching Converters

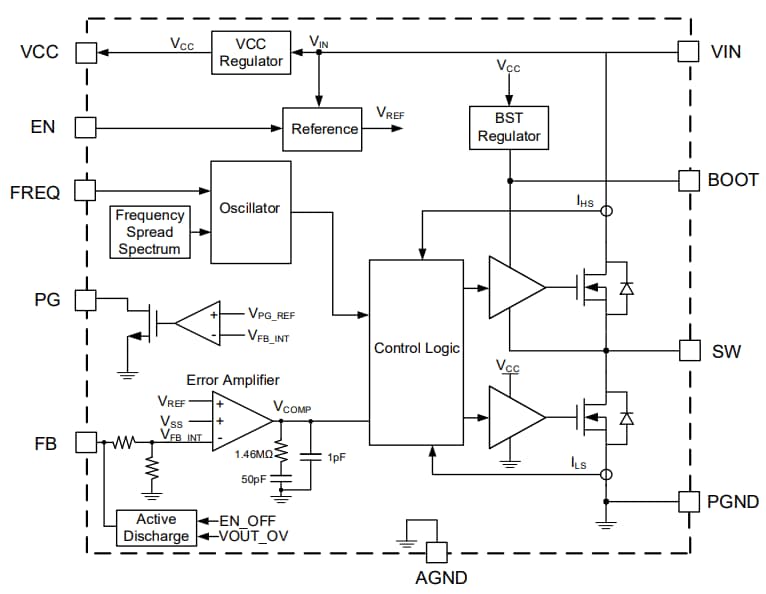
Functional Block Diagram (Fixed-Output Version)

Block Diagram - Monolithic Power Systems (MPS) MP4322 Step-Down Switching Converters
Veröffentlichungsdatum: 2024-02-16 | Aktualisiert: 2024-03-18