Monolithic Power Systems (MPS) MP4078 Single-Stage Offline Controller
Monolithic Power Systems (MPS) MP4078 Single-Stage Offline Controller is designed with active Power Factor Correction (PFC) for constant voltage output applications. This device implements Primary-Side Regulation (PSR) control without requiring a secondary feedback circuit or optocoupler for flyback applications. The MP4078 controller achieves ultra-low standby power consumption typically below 50mW with 230VAC. The Pulse Frequency Modulation (PFM) of the device implements a minimum operating frequency under no-load conditions. The MP4078 controller works in Discontinuous Conduction Mode (DCM) with valley switching for improved efficiency performance. Typical applications include smart LED lighting and front-end pre-regulators.The MP4078 single-stage offline controller operates in Constant-On-Time (COT) mode to achieve a high power factor across the universal input. This device adopts a cascode MOSFET technique to achieve a fast start-up with few external components. The MP4078 controller is RoHS compliant and is available in a SOIC-8 package.
Features
- Primary-side control with a simple design and minimal external components
- Ultra-low no-load power consumption - typically below 50mW with 230VAC
- Good performance on Power Factor (PF) and Total Harmonic Distortion (THD)
- Fast transient response
- Fast start-up
- Novel control scheme with continuous peak current limitation
- Primary-side Over-Current Protection (OCP)
- Output Over-Voltage Protection (OVP)
- Output Short-Circuit Protection (SCP)
- Brownout protection
- Thermal shutdown
- Available in an SOIC-8 package
Applications
- Smart LED lighting
- Front-end pre-regulators
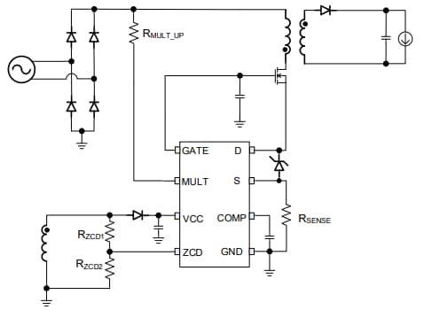
Typical Application Circuit
Block Diagram
Veröffentlichungsdatum: 2021-04-22
| Aktualisiert: 2022-03-11
