Monolithic Power Systems (MPS) MP1909 Half-Bridge Gate Drivers
Monolithic Power Systems (MPS) MP1909 Half-Bridge Gate Drivers are high-frequency, 30V, half-bridge, N-channel power MOSFET drivers in a SOT583 package. A signal input controls the low-side and high-side driver channels on the MP1909. Internal adaptive dead-time control circuitry reduces the switching power loss and prevents shoot-through. Both outputs are disabled when the EN pin is pulled low. Furthermore, the integrated bootstrap diode reduces the external component count.The MPS MP1909 Half-Bridge Gate Drivers supports undervoltage lockout (UVLO) functionality that protects the IC from operating at insufficient power supplies. Additionally, the thermal shutdown protection functions protect the IC from over-temperature conditions.
Features
- Drives N-channel MOSFET half-bridge
- Up to 50V VBST voltage
- 4.5V to 12V Gate drive voltage
- On-chip bootstrap diode
- Up to 2.2MHz switching frequency
- One PWM signal generates both drives
- Low quiescent current
- 100% Duty support
- UVLO for high-side and low-side gate drives
- Available in an 8-Pin SOT583 (1.6mm x 2.1mm) package
Applications
- Electronic cigarettes
- Wireless charging
- Drones
- Avionics DC/DC converters
- Active-clamp forward converters
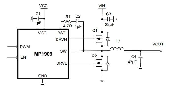
TYPICAL APPLICATION
Veröffentlichungsdatum: 2022-01-19
| Aktualisiert: 2023-05-30
