Microchip Technology MIC33M350 und MIC33M356 Leistungsmodule

Microchip Technology MIC33M350 und MIC33M356 Leistungsmodule sind synchrone Abwärts-Leistungsmodule mit hohem Wirkungsgrad, Niederspannungseingang und einem Dauerstrom von 3 A. Die Module verfügen über eine COT-Steuerarchitektur (Constant-ON-Time, COT) mit HyperLight Load™, die einen sehr hohen Wirkungsgrad bei leichten Lasten bietet und gleichzeitig über ein extrem schnelles Einschwingverhalten verfügt.

Die MIC33M350 Ausgangsspannung kann mit bis zu neun verschiedenen Werten über zwei VSEL-Pins (Spannungsauswahl) eingestellt werden. Diese Methode beseitigt die Notwendigkeit für einen externen Rückkopplungswiderstandsteiler und verbessert die Genauigkeit der Ausgangsspannungseinstellung. Die MIC33M350 Pinbelegung ist mit der MIC33M356 I2C-basierten programmierbaren Reglerversion kompatibel und ermöglicht eine einfache Umwandlung von Applikationen. Ein Open-Drain-Power-Good-Ausgang zeigt an, wenn die Ausgangsspannung innerhalb von 9 % der Regelung liegt und erleichtert eine MCU- oder Leistungssequenzierungs-Schnittstelle. Bei einer Einstellung im Abschaltmodus (EN = GND), nimmt der MIC33M350 typischerweise 1,5 µA auf, während der Ausgang über einen 10-Ω-Pull-Down entladen wird.

Die MIC33M356 I2C-Schnittstelle ermöglicht die Programmierung der Ausgangsspannung zwischen 0,6 V und 1,28 V mit einer 5-mV-Auflösung (-HAYMP und -FAYMP) oder zwischen 0,6 V und 3,84 V mit einer 10-mV- und 20-mV-Auflösung (-SAYMP). Zwei verschiedene Standardspannungsoptionen (0,9 V und 1,0 V) werden bereitgestellt, so dass die Applikation mit einem sicheren Spannungspegel gestartet und anschließend im Hochleistungsmodi unter der I2C-Steuerung umgeschaltet werden kann.

Mit einem Eingangsspannungsbereich von 2,4 V bis 5,5 V sowie einem niedriger Abschalt- und Ruhestrom eignen sich die MIC33M350 und MIC33M356 Leistungsmodule von Microchip hervorragend für Einzellen-, Li-Ionen- und batteriebetriebene Applikationen. Das Tastverhältnis von 100 % bietet einen niedrigen Dropout-Betrieb und erweitert den Betriebsbereich in tragbaren Systemen.

Die Leistungsmodule sind in einem thermisch effizienten 24-Pin-QFN-Gehäuse von 3 mm x 4,5 mm x 1,8 mm mit einem Sperrschicht-Betriebstemperaturbereich von -40 °C bis +125 °C verfügbar.

Merkmale

  • Eingangsspannungsbereich: 2,4 V bis 5,5 V
  • Ausgangsstrom: 3 A
  • Hoher Wirkungsgrad (bis zu 95 %)
  • ±1,5 % Ausgangsspannungsgenauigkeit über Leitung, Last und Temperatur
  • Unterstützt sicheres Einschalten mit vorgespanntem Ausgang
  • Versorgungsstrom beim Abschalten: 1,5 µA (typisch)
  • MIC33M350
    • Auswahl der Pin-Strapping-Spannung:
      • Dreistufige Pins (neun Spannungskombinationen)
      • Ausgangsspannung: 0,6 V, 0,8 V, 0,9 V, 1,0 V, 1,2 V, 1,5 V, 1,8 V, 2,5 V oder 3,3 V
    • Erfüllt die Anforderungen der AEC-Q104-Automotive-Zuverlässigkeitsprüfung
    • Reduzierte Komponentenanzahl (keine Rückkopplungswiderstände)
    • Ausgangsentladung, wenn deaktiviert
    • Konstante On-Time-Steuerung mit hoher Schaltfrequenz:
      • Ausgangsspannung von 1,2 MHz bei 1,0 V (typisch)
      • Soft-Start-Geschwindigkeit von 0,8 ms/V
  • Low-Dropout-Betrieb (100 % Tastverhältnis)
  • Übertemperaturschutz mit Latch-Off
  • Strombegrenzungsschutz mit Latch-Off
  • Open-Drain-Power-Good(PG)-Ausgang
  • Entspricht CISPR32 der Klasse B für abgestrahlte EMI
  • 24-Pin-QFN-Gehäuse von 3,0 mm × 4,5 mm × 1,8 mm
  • MIC33M356
    • Mehrfachstörungsanzeige über I2C
    • Über I2C programmierbar:
      • Ausgangsspannung von 0,6 V bis 1,28 V bei einer Auflösung von 5 mV oder 0,6 V bis 3,84 V bei einer Auflösung von 10 mV und 20 mV
      • Anstiegsrate von 0,2 ms/V bis 3,2 ms/V
      • Einschaltzeit (Schaltfrequenz)
      • 3,5 A oder 5 A High-Side-Strombegrenzung
      • Freigabeverzögerung: 0,2 ms bis 3 ms
      • Ausgangsentladung, wenn deaktiviert (EN = GND)

Applikationen

  • Solid-State-Drive (SSD)
  • Tablets, Netbooks und Ultrabooks
  • FPGAs, DSP und Niederspannungs-ASIC-Stromversorgung

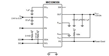
Typische Applikationen

Gehäuseausführung

Microchip Technology MIC33M350 und MIC33M356 Leistungsmodule
Veröffentlichungsdatum: 2021-04-28 | Aktualisiert: 2022-03-11