Microchip Technology MIC3223 Hochleistungs-Aufwärts-LED-Treiber
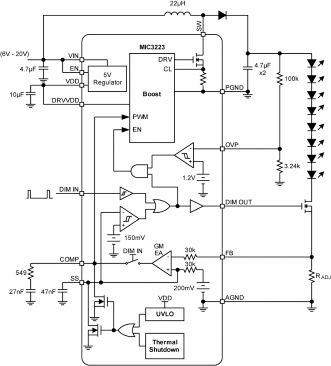
Der Microchip Technology MIC3223 Hochleistungs-Aufwärts-LED-Treiber ist zur Ansteuerung von Hochleistungs-LEDs mit einem Konstantstromausgang ausgelegt. Der MIC3223 wird in einem Spannungsbereich von 4,5 V bis 20 V betrieben und ermöglicht den Betrieb von mehreren Applikationen von einem 5 V oder 12 V Bus. Der MIC3223 implementiert eine feste interne 1-MHz-Schaltfrequenz, um eine Reduzierung der Footprint-Größe des Designs zu ermöglichen. Der Stromverbrauch wurde durch die Implementierung einer 200-mV-Rückkopplungsspannung, die eine Genauigkeit von ±5 % bietet, reduziert. Der MIC3223 kann mit einem PWM-Signal verdunkelt werden und verfügt über einen Freigabe-Pin für einen stromsparenden Abschaltzustand. Die Spitzenstrommodus-Steuerarchitektur des MIC3223 bietet die Vorteile eines hervorragenden Leitungstransientenverhaltens sowie eine einfachere Design-Kompensation.Der MIC3223 LED-Treiber verfügt über eingebaute Soft-Start-Schaltung zur Verhinderung von Einschaltspitzenströmen. Andere Schutzfunktionen des MIC3223 umfassen Überspannungsschutz (OVP), thermische Abschaltung, Schaltstrombegrenzung und Unterspannungssperre (UVLO).
Der MIC3223 wird in einem 16-Pin-TSSOP-Gehäuse mit niedrigem Profil und freiliegendem Pad angeboten.
Merkmale
- Versorgungsspannung: 4,5 V bis 20 V
- 200 mV Rückkopplungsspannung mit einer Genauigkeit von ±5 %
- Aufwärts-Ausgangsspannungsumwandlung (Boost) bis 37 V
- 1 MHz Schaltfrequenz
- 100 mΩ/3,5 A interner Leistungs-FET-Schalter
- LEDs können über ein PWM-Signal verdunkelt werden
- Benutzereinstellbarer LED-Strom (durch externen Widerstand)
- Extern programmierbarer Soft-Start
- Schutzfunktionen umfassen:
- Ausgangs-Überspannungsschutz (Output Overvoltage Protection - OVP)
- Unterspannungssperre (UVLO)
- Übertemperaturschutz
- Sperrschichttemperaturbereich: -40 °C bis +125 °C
- Gehäuseausführung: TSSOP-16
Applikationen
- Gebäudebeleuchtung
- Industriebeleuchtung
- Beschilderung
- Landschaftsbeleuchtung
- Unterbau-Lichtlösungen
- Facettenreiche Reflektorlampen (MR)
Blockdiagramm
Typische Applikations-Schaltung
Veröffentlichungsdatum: 2019-03-14
| Aktualisiert: 2023-05-22
