Microchip Technology MIC2128 Hochleistungs-Evaluierungsboard (ADM01006)
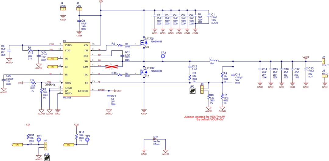
Das MIC2128 Hochleistungs-Evaluierungsboard (ADM01006) von Microchip Technology bietet ein Referenzdesign, das auf dem synchronen 75-V-Abwärtsregler MIC2128 basiert und zur Demonstration des hohen Ausgangsstroms und der Leistungsfähigkeit des Bauteils entwickelt wurde. Das MIC2128 Hochleistungs-Evaluierungsboard von Microchip Technology liefert einen Ausgangsstrom von bis zu 10 A und eignet sich damit für eine Vielzahl von Anwendungen.Merkmale
- MIC2128 Synchroner Abwärtsregler
- VQFN-16
- Schaltfrequenz: 270 kHz bis 800 kHz
- Eingangsspannung: 4,5 V bis 75,0 V
- Ausgangsspannung: 0,6 V bis 30,0 V
- Bis zu 10 A Ausgangsstrom
- -40 °C bis +125 °C Betriebstemperaturbereich
Schaltplan
Veröffentlichungsdatum: 2020-01-24
| Aktualisiert: 2024-07-09
