Microchip MCP19111 Synchroner DC-DC-Abwärtsregler

Microchip MCP19111 Synchroner
DC-DC-Abwärtsregler

Der MCP19111 synchrone DC-DC-Abwärtsregler von Microchip kombiniert die Leistung und Leistungsfähigkeit eines analog-basierten Stromreglers mit der Flexibilität einer digital nachbearbeiteten Schnittstelle. Mit einer industrieführenden Analog-Konfigurierbarkeit integriert der MCP19111 einen Analog-Regler mit einem konfigurierbaren Spitzenstrommodus, synchronen MOSFET-Treiber, LDO und vollständig funktionsfähigen PIC® Mikrocontroller. Der integrierte Mikrocontroller ermöglicht ein digitales Frontend, was eine schnelle und einfache Konfiguration und Anpassung dieser Stromversorgungsregler ermöglicht, um die Anforderungen der Zielanwendungen anzupassen.

Merkmale
  • Einzelkanal
  • VIN-Bereich: 4,5V bis 32,0V
  • Integrierter, synchroner MOSFET-Treiber:
    • Logikpegel-Antrieb (5V)
    • 2A-Quell-/4A-Senk-Antriebsstrom
  • Vollständig programmierbar (12F Kern)
    • MPLAB® X-Unterstützung, GUI-konfigurierbar
    • 4K Wort-Flash, 256B RAM
    • Interne, verstellbare analoge Kompensation
    • Einstellbare Totzeit-/Strombegrenzung/UVLO/OVLO/…
    • Schaltfrequenz: 100kHz bis 1,2MHz
    • Bis zu 12 Allzweck-I/O
    • PMBus™-/I2C™-Kommunikationsschnittstelle
  • Master-/Slave-Multi-Phasen-Betrieb
  • Gehäuse: QFN, 5mm × 5mm, 28-polig
Anwendungsbereiche
  • Computer
    • Server
    • Computer
    • Integrierte Controller
  • Verbraucherelektronik
    • Set-Top-Boxen
    • Spiele
  • Kommunikation
    • Netzwerke
    • Telekommunikation
Digital-verbessertes Video im Zusammenhang mit Leistungsreglern
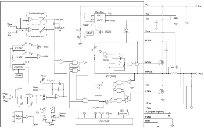
Blockdiagramm
Blockdiagramm
Mouser.com Kommentare

Mouser ist an einem lebhaften und respektvollen Austausch auf seiner Website gelegen. Um eine kooperative Diskussion zu ermöglichen, hinterlassen Sie bitte nur Kommentare, die für die Themen auf dieser Seite relevant sind. Alle Kommentare werden vor der Veröffentlichung überprüft, um sicherzustellen, dass der sprachliche und sachliche Inhalt die Anforderungen erfüllt.

  • Microchip Technology
  • Semiconductors|Integrated Circuits|IC-Power Management
Veröffentlichungsdatum: 2013-02-04 | Aktualisiert: 2022-03-11