M5Stack Buzzer Unit
M5Stack Buzzer Unit is a mini passive buzzer unit that is driven by a 4KHz signal that sounds up to 72dB within 10cm distance under rating input power. This buzzer unit comes in a compact size and features low-power consumption, good audio performance, and protective housing. The buzzer unit is ideal for use in buzzer/reminder.Features
- Drive signal:
- 4KHz oscillation frequency
- Up to 72dB (within 10cm, at rating power)
- 4KHz 1/2duty square wave
Kit Contents
- 1x BUZZER Unit
- 1x HY2.0-4P cable (20cm)
Specifications
- 5V @ 86mA power consumption
- 24mm x 24mm x 8mm product size
Applications
- Buzzer/reminder
Overview
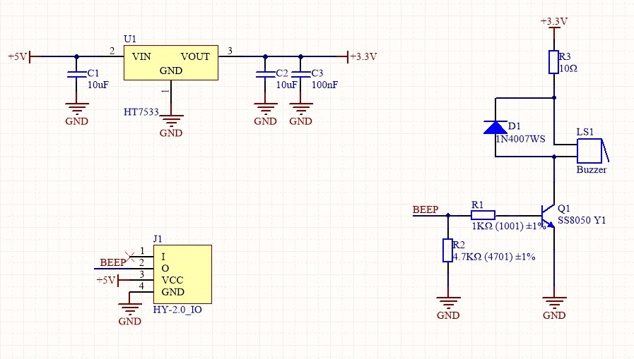
Schematic
Veröffentlichungsdatum: 2021-12-31
| Aktualisiert: 2022-03-11
