IXYS IX4351NE 9-A-Low-Side-SiC-MOSFET und IGBT-Treiber
IXYS Integrated Circuits IX4351NE Low-Side-SiC-MOSFET und IGBT-Treiber verfügen über separate 9-A-Quellen- und Senkenausgänge, die ein benutzerdefiniertes Ein- und Ausschalt-Timing bei gleichzeitiger Reduzierung der Schaltverluste ermöglichen. Der IX4351NE bietet einen internen negativen Laderegler, der eine wählbare negative Gate-Treiber-Vorspannung für eine verbesserte dV/dt-Immunität und ein schnelleres Ausschalten bietet.Die Entsättigungserkennungsschaltung verhindert ein potenziell schädigendes dV/dt-Ereignis, indem ein Überstromzustand des SiC-MOSFETS erkannt und ein sanftes Ausschalten ausgelöst wird. Der Logikeingang ist TTL- und CMOS-kompatibel; dieser Eingang muss selbst mit einer negativen Gate-Treiber-Vorspannung nicht pegelverschoben werden. Zu den Schutzfunktionen gehören UVLO- und Übertemperatur-Erkennung.
Der IX4351NE ist in einem thermisch verbesserten 16-Pin-SOIC-Leistungsgehäuse erhältlich und für einen Betriebstemperaturbereich von -40 °C bis +125 °C ausgelegt.
Merkmale
- Separate Spitzenquellen- und Senkenausgänge von 9 A
- Betriebsspannungsbereich: -10 V bis +25 V
- Interner negativer Ladungspumpenregler für wählbare negative Gate-Treiber-Vorspannung
- Entsättigungserkennung mit einem Sanftabschalt-Senkentreiber
- TTL- und CMOS-kompatible Eingänge
- Unterspannungssperre (UVLO)
- Thermische Abschaltung
- Open-Drain-FAULT-Ausgang
Applikationen
- Antrieb von SiC-MOSFETs und IGBTs
- On-Board-Ladegerät und -DC-Ladestation
- Industrie-Wechselrichter
- PFC-, AC/DC- und DC/DC-Wandler
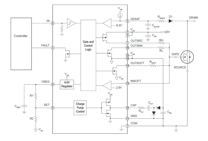
Blockdiagramm
Typische Applikations-Schaltung
Veröffentlichungsdatum: 2019-11-20
| Aktualisiert: 2023-12-12
