Infineon Technologies PSOC™ 62 Leistung Line Mikrocontroller
Infineon Technologies PSOC™ 62 Performance Line Mikrocontroller basieren auf einer extrem stromsparender 40 nm Plattform und kombinieren Arm® Cortex®-M4 und ARM Cortex-M0+ CPUs. Die Bauteile verfügen über stromsparende Flash- Technologie, programmierbare digitale und analoge Ressourcen sowie erstklassige CAPSENSE™ Technologie für Touch- und Näherungsanwendungen. MCUs der Baureihe PSOC 62 von Infineon bieten eine in die Plattformarchitektur integrierte Sicherheit mit Hardware-Kryptografiebeschleunigern, Speicher und Peripherieschutzeinheiten. Der PSOC 62 ist für Applikationen im Internet der Dinge konzipiert, wie z. B. Wearables, Smart Homes, industrielles IoT, tragbare medizinische Bauteile usw. Die PSOC 62 Performance Line Serie ist in verschiedenen Gehäuseformen erhältlich, darunter BGA, WLCSP, QFN und TQFP, und unterstützt bis zu 2 MB Flash-Speicher, 1 MB On-Chip -SRAM und bis zu 104 GPIOs.Merkmale
- ARM Cortex-M4- und ARM Cortex-M0+-CPUs
- Stromsparend Flash-Technologie
- Programmierbare digitale und analoge Ressourcen
- CAPSENSE-Technologie
Applikationen
- Berührung
- Näherung
- IoT
- Wearables
- Smart Home
- Industrie-IoT
- Tragbare medizinische Geräte
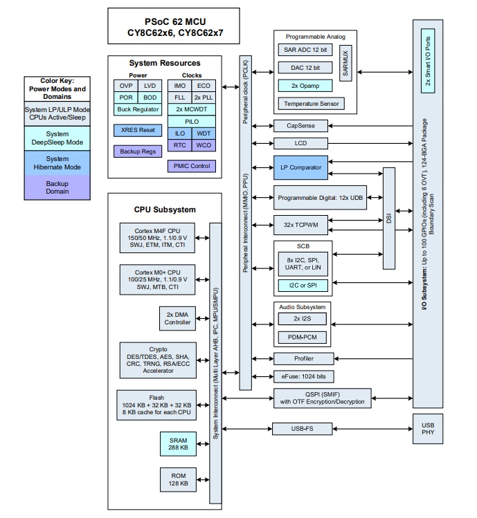
Architektur-Blockdiagramm
Veröffentlichungsdatum: 2023-03-13
| Aktualisiert: 2025-12-02
