Diodes Incorporated Miniatur-Brückengleichrichter zur Oberflächenmontage
Diodes Incorporated Miniatur-Brückengleichrichter zur Oberflächenmontage sind Hochspannungs-Brückengleichrichter, die unter Verwendung einer passivierten Gusskonstruktion hergestellt werden. Diese Brückengleichrichter brauchen 50 % weniger Leiterplattenplatz als 4 einzelne SMA-Gleichrichter in einer Brückenkonfiguration. Die Miniatur-Brückengleichrichter zur Oberflächenmontage bieten eine hohe Durchbruchspannung, einen niedrigen Sperrstrom und eine ultraschnelle bis schnelle Erholzeit für eine verbesserte Leistungseffizienz. Diese Miniatur-Brückengleichrichter zur Oberflächenmontage haben ein niedriges Profil (Höhe 1,5 mm) und stellen eine kostengünstige Lösung für LED-Beleuchtung und Stromadapter dar. Typische Applikationen umfassen SMPS für PC/Server, LED-Beleuchtung, Netzteile, Ladegeräte/Adapter, Power over Ethernet (PoE) und TV/Monitor-Netzteile.Merkmale
- Glaspassivierte Gusskonstruktion
- Miniatur-Brückengehäuse und Design mit niedrigem Profil:
- 50 % weniger Platz auf PC-Boards (Höhe<1,5 mm)
- Niedriger Sperrstrom:
- IR<5 µA bei VR=1000 V
- Ideal für SMT-Fertigung
- Geringer Durchlass-Spannungsabfall
- Ultraschnelle bis schnelle Erholzeit für einen hohen Wirkungsgrad
- Geringer Durchlass-Spannungsabfall
- Überspannungsnennstrom (bis zu 110 A Spitze)
- RoHS-konform und bleifreie Ausführung
- Halogenfreies umweltfreundliches Bauelement
Applikationen
- SMPS für PC und Server
- LED-Beleuchtung
- Netzteile
- Telekommunikations-Applikationen
- Ladegeräte/Adapter
- Power-over-Ethernet (PoE)
- Büroausstattung
- Netzteile für Fernseher und Monitore
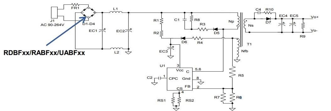
Applikationsübersicht
Applikations-Schaltung - Diagramm
Weitere Ressourcen
View Results ( 6 ) Page
| Teilnummer | Datenblatt | Beschreibung | If - Durchlassstrom | Max. Spitzenstrom | Verpackung/Gehäuse |
|---|---|---|---|---|---|
| MSB30M-13 | ![]() |
Brückengleichrichter Bridge Rectifier | |||
| DBF1510U-13 | ![]() |
Brückengleichrichter Bridge Rectifier | 1.5 A | 70 A | DBF-4 |
| DBF210-13 | ![]() |
Brückengleichrichter Bridge Rectifier | 2 A | 70 A | DBF-4 |
| DBF2510-13 | ![]() |
Brückengleichrichter Bridge Rectifier | 2.5 A | 80 A | DBF-4 |
| RDBF1510U-13 | ![]() |
Brückengleichrichter Bridge Rectifier | 1.5 A | 70 A | DBF-4 |
| MSB30TM | ![]() |
Brückengleichrichter Standard Bridge MSBL T&R 2.5K |
Veröffentlichungsdatum: 2018-08-03
| Aktualisiert: 2022-09-30

