Diodes Incorporated P13EQX10612 MUX-/DEMUX-Redriver
Der MUX-/DEMUX-Redriver P13EQX10612 von Diodes Incorporated ist ein stromsparendes USB 3.1 Gen-2/Gen-1-Mux/Demux-Bauteil mit zwei Anschlüssen, hoher Leistungsfähigkeit sowie einer Datenrate von 10 GBit/s. Der Redriver P13EQX10612 bietet eine programmierbare Entzerrung, Schwingung und flache Gain zur Optimierung der Leistungsfähigkeit über verschiedene physikalische Medien durch Reduzierung der Zwischensymbol-Schnittstelle. Dieser Redriver unterstützt zwei differentielle 100-Ω -CML-Daten-I/Os zwischen dem Protokoll-ASIC (applikationsspezifischer integrierter Schaltkreis) zu einem Schalter-Fabric über Kabel. Darüber hinaus erweitert der P13EQX10612 Redriver die Signale über andere entfernte Datenpfade auf der Plattform. Der P13EQX10612ZLCEX Mux-/Demux-Redriver verfügt außerdem über ein adaptives Leistungsmanagement zur Maximierung der Batterielaufzeit für leistungsempfindliche Unterhaltungselektronikgeräte. Zu den typischen Applikationen gehören Notebooks, Handys, Tablets und Docking-Stationen.Merkmale
- Vollständig konform mit dem USB 3.1 Gen-2- und Gen-1-Super-Speed-Standard
- Automatischer „Einschlaf“-Modus für das adaptive Leistungsmanagement
- -40 °C bis 70 °C Betriebstemperaturbereich
- Anpassbare lineare Ausgangsschwingung, flache Gain und Entzerrung über I2C- oder Pin-Steuerung
- 1-zu-2 Demux vom Host-Tx zum Bauteil-Rx
- 2-zu-1-Mux vom Bauteil-Tx zum Host-Rx
- Serieller 10-GBit/s-Link mit linearem Equalizer
- Differential-CML-I/Os von 100 Ω
- Automatische Empfängererkennung
- Versorgungsspannung: 3,3 V
Applikationen
- Notebooks
- Handys
- Tablets
- Dockingstationen
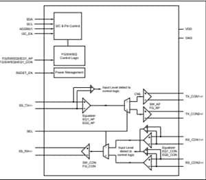
Blockdiagramm
Applikationsnutzungsdiagramm
Veröffentlichungsdatum: 2020-05-05
| Aktualisiert: 2024-07-30
